Warning:
JavaScript is turned OFF. None of the links on this page will work until it is reactivated.
If you need help turning JavaScript On, click here.
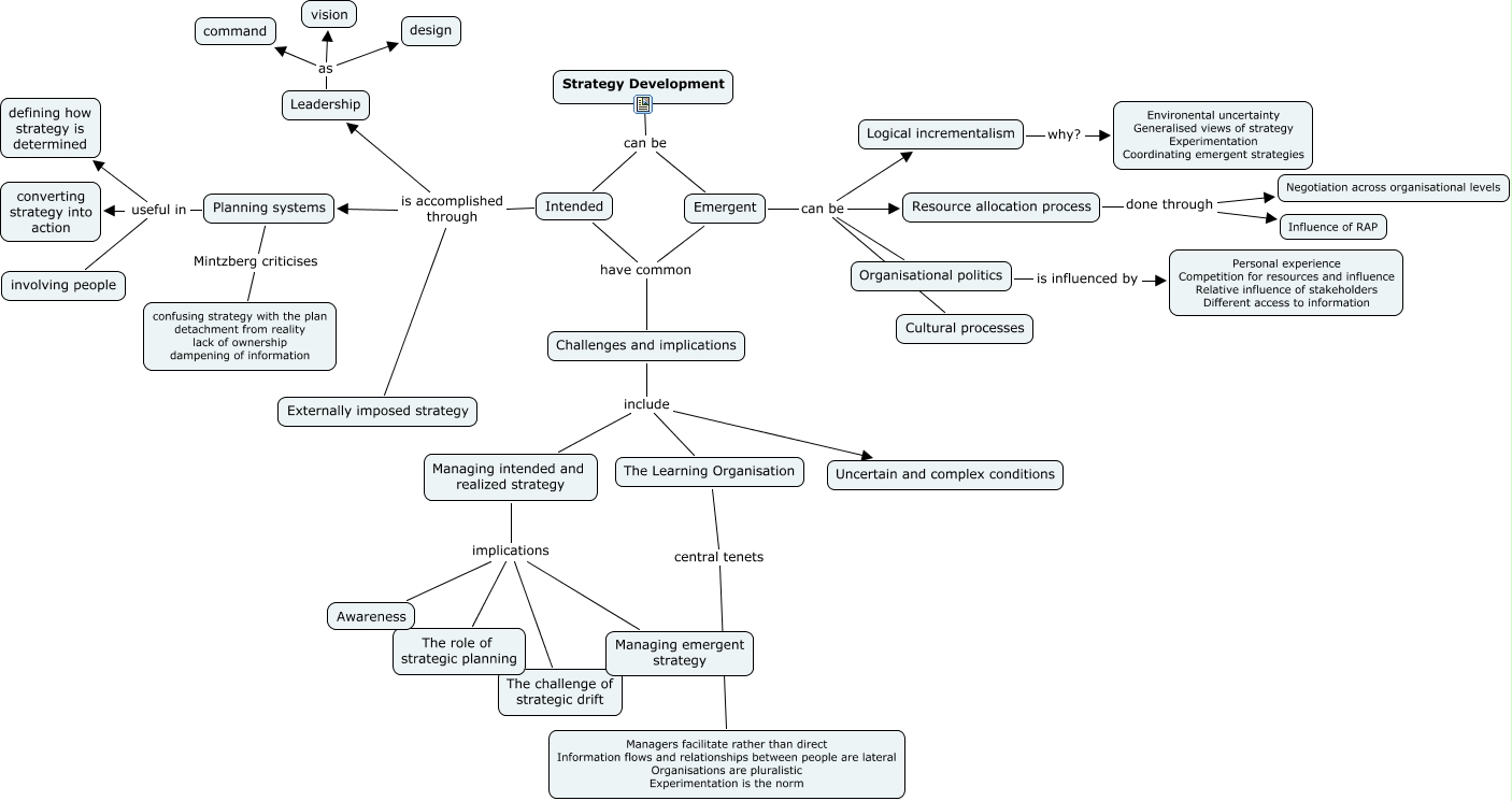
Tämä IHMC CmapToolsilla luotu käsitekartta sisältää tietoa, joka liittyy aiheeseen: Strategy Development, Planning systems useful in defining how strategy is determined, Managing intended and realized strategy implications Managing emergent strategy, Intended is accomplished through Planning systems, Managing intended and realized strategy implications The role of strategic planning, Organisational politics is influenced by Personal experience Competition for resources and influence Relative influence of stakeholders Different access to information, Logical incrementalism why? Environental uncertainty Generalised views of strategy Experimentation Coordinating emergent strategies, Emergent can be Cultural processes, Managing intended and realized strategy implications Awareness, Planning systems useful in involving people, Leadership as vision, Challenges and implications include Uncertain and complex conditions, Managing intended and realized strategy implications The challenge of strategic drift, Emergent have common Challenges and implications, Emergent can be Resource allocation process, Emergent can be Logical incrementalism, Strategy Development can be Intended, Planning systems Mintzberg criticises confusing strategy with the plan detachment from reality lack of ownership dampening of information, Challenges and implications include Managing intended and realized strategy, Challenges and implications include The Learning Organisation, Planning systems useful in converting strategy into action