Warning:
JavaScript is turned OFF. None of the links on this page will work until it is reactivated.
If you need help turning JavaScript On, click here.
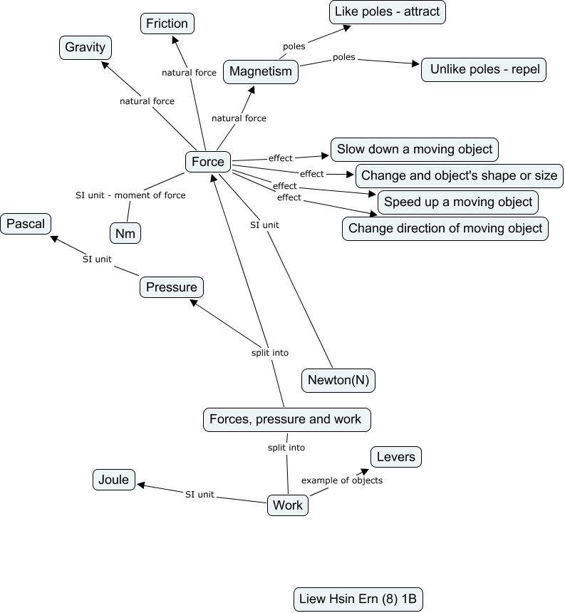
This Concept Map, created with IHMC CmapTools, has information related to: 1B_Liew Hsin Ern(8)_Force, pressure and work, Force SI unit Newton(N), Magnetism poles Unlike poles - repel, Force effect Change direction of moving object, Force effect Slow down a moving object, Force natural force Friction, Force natural force Magnetism, Forces, pressure and work split into Pressure, Work SI unit Joule, Forces, pressure and work split into Work, Pressure SI unit Pascal, Forces, pressure and work split into Force, Force effect Speed up a moving object, Magnetism poles Like poles - attract, Force effect Change and object's shape or size, Work example of objects Levers, Force natural force Gravity, Force SI unit - moment of force Nm