Warning:
JavaScript is turned OFF. None of the links on this page will work until it is reactivated.
If you need help turning JavaScript On, click here.
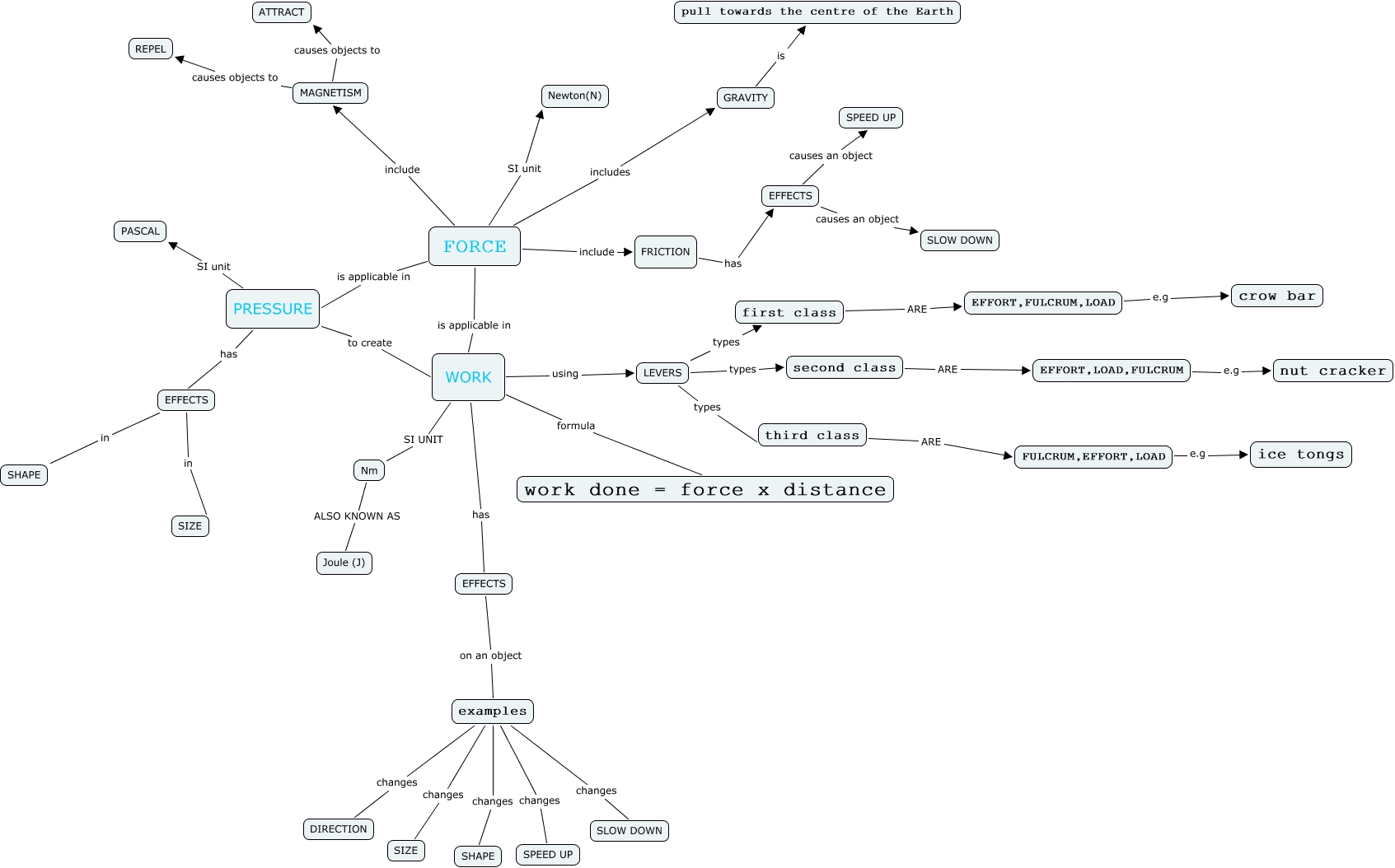
This Concept Map, created with IHMC CmapTools, has information related to: 1A_Chong jiaming (27)FORCE, PRESSURE, WORK_1, EFFORT,LOAD,FULCRUM e.g nut cracker, EFFECTS causes an object SPEED UP, FULCRUM,EFFORT,LOAD e.g ice tongs, examples changes SHAPE, FORCE is applicable in PRESSURE, FORCE includes GRAVITY, examples changes SPEED UP, second class ARE EFFORT,LOAD,FULCRUM, examples changes SLOW DOWN, MAGNETISM causes objects to REPEL, examples changes SIZE, Nm ALSO KNOWN AS Joule (J), WORK formula work done = force x distance, first class ARE EFFORT,FULCRUM,LOAD, LEVERS types first class, WORK SI UNIT Nm, EFFECTS causes an object SLOW DOWN, FORCE include FRICTION, LEVERS types second class, third class ARE FULCRUM,EFFORT,LOAD