Warning:
JavaScript is turned OFF. None of the links on this page will work until it is reactivated.
If you need help turning JavaScript On, click here.
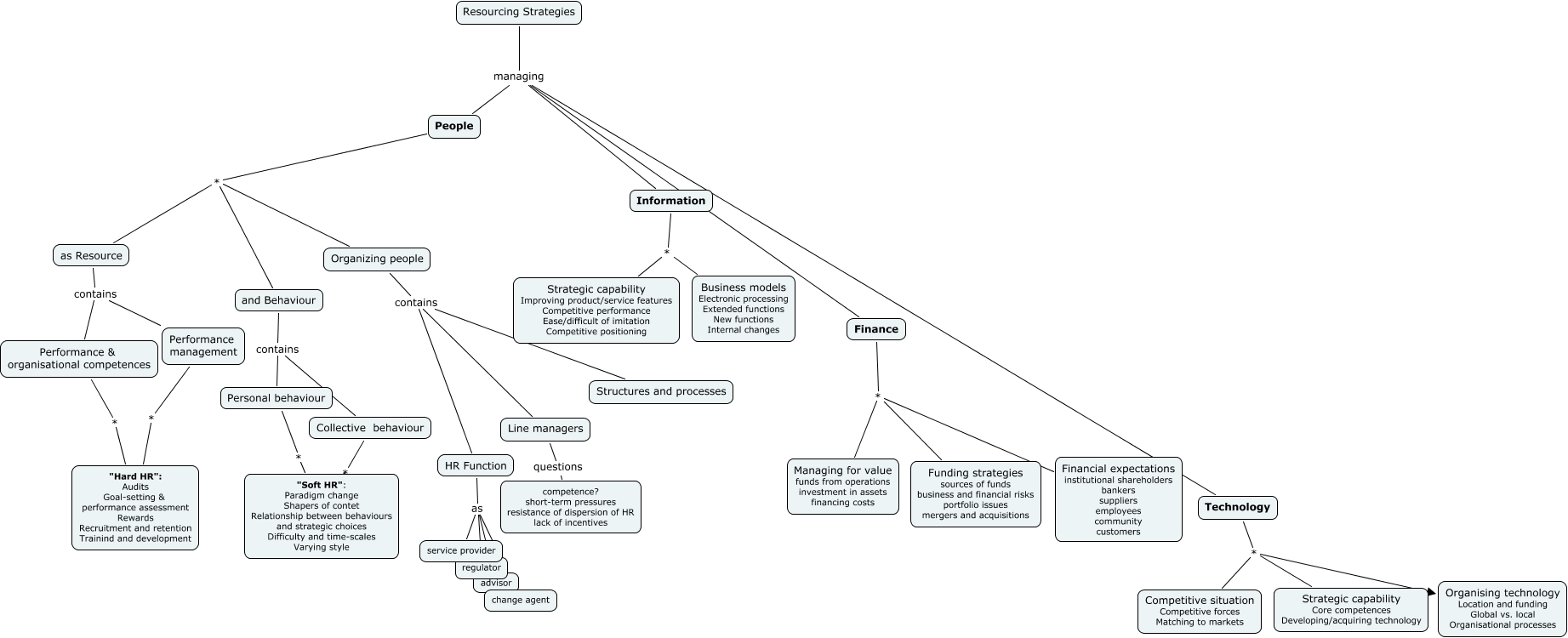
Tämä IHMC CmapToolsilla luotu käsitekartta sisältää tietoa, joka liittyy aiheeseen: Resourcing Strategies, Finance * Funding strategies sources of funds business and financial risks portfolio issues mergers and acquisitions, People * as Resource, Personal behaviour * "Soft HR": Paradigm change Shapers of contet Relationship between behaviours and strategic choices Difficulty and time-scales Varying style, Performance management * "Hard HR": Audits Goal-setting & performance assessment Rewards Recruitment and retention Trainind and development, as Resource contains Performance & organisational competences, Organizing people contains Line managers, as Resource contains Performance management, Organizing people contains Structures and processes, Finance * Managing for value funds from operations investment in assets financing costs, Technology * Competitive situation Competitive forces Matching to markets, People * and Behaviour, Performance & organisational competences * "Hard HR": Audits Goal-setting & performance assessment Rewards Recruitment and retention Trainind and development, Technology * Organising technology Location and funding Global vs. local Organisational processes, HR Function as regulator, Collective behaviour * "Soft HR": Paradigm change Shapers of contet Relationship between behaviours and strategic choices Difficulty and time-scales Varying style, Resourcing Strategies managing People, Resourcing Strategies managing Technology, HR Function as advisor, Information * Strategic capability Improving product/service features Competitive performance Ease/difficult of imitation Competitive positioning, HR Function as service provider