Warning:
JavaScript is turned OFF. None of the links on this page will work until it is reactivated.
If you need help turning JavaScript On, click here.
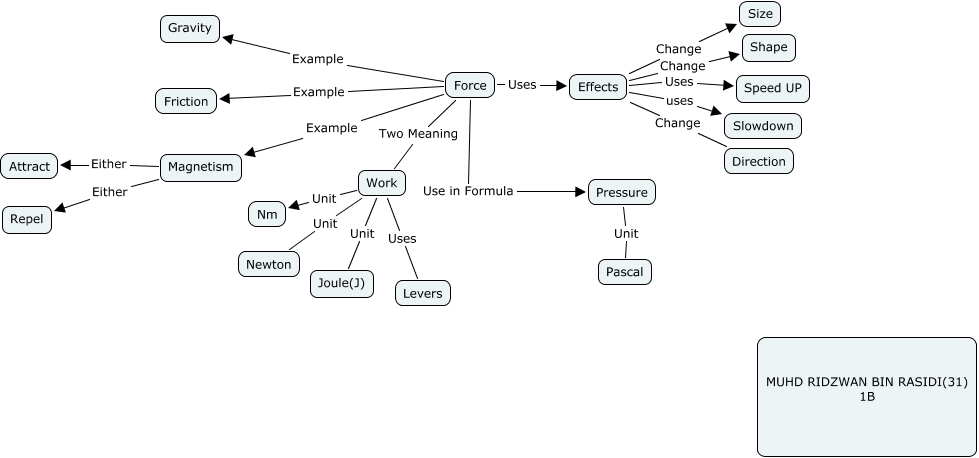
This Concept Map, created with IHMC CmapTools, has information related to: Ridzwan311b, Force Example Magnetism, Force Example Friction, Force Example Gravity, Work Unit Nm, Force Two Meaning Work, Effects Uses Speed UP, Work Uses Levers, Work Unit Joule(J), Force Use in Formula Pressure, Effects Change Size, Effects Change Shape, Effects uses Slowdown, Pressure Unit Pascal, Work Unit Newton, Magnetism Either Attract, Force Uses Effects, Effects Change Direction, Magnetism Either Repel