Warning:
JavaScript is turned OFF. None of the links on this page will work until it is reactivated.
If you need help turning JavaScript On, click here.
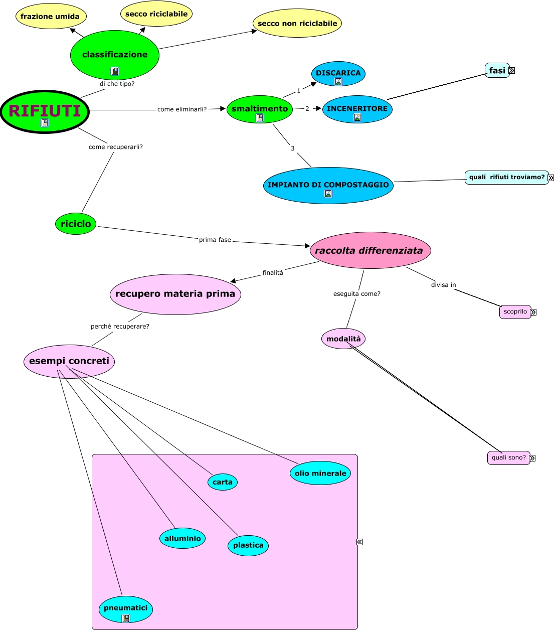
Questa Mappa Concettuale ha informazioni correlate a: ud rifiuti, frazione umida ???? classificazione, recupero materia prima perchè recuperare? esempi concreti, IMPIANTO DI COMPOSTAGGIO quali rifiuti vengono trattati? fondi di caffè, gusci d'uova, modalità ???? contenitori nei negozi, smaltimento 1 DISCARICA, raccolta differenziata finalità recupero materia prima, INCENERITORE 6 fase trattamento dei fumi, smaltimento 3 IMPIANTO DI COMPOSTAGGIO, modalità ???? piattaforme di raccolta e centri ambiente, raccolta differenziata divisa in vetro, lattine e scatolame, raccolta differenziata divisa in plastica, INCENERITORE 1 fase arrivo dei rifiuti, esempi concreti ???? alluminio, classificazione ???? secco riciclabile, INCENERITORE 4 fase produzione di energia elettrica, esempi concreti ???? olio minerale, esempi concreti ???? plastica, riciclo prima fase raccolta differenziata, modalità ???? porta a porta, esempi concreti ???? pneumatici