Warning:
JavaScript is turned OFF. None of the links on this page will work until it is reactivated.
If you need help turning JavaScript On, click here.
The Concept Map you are trying to access has information related to:
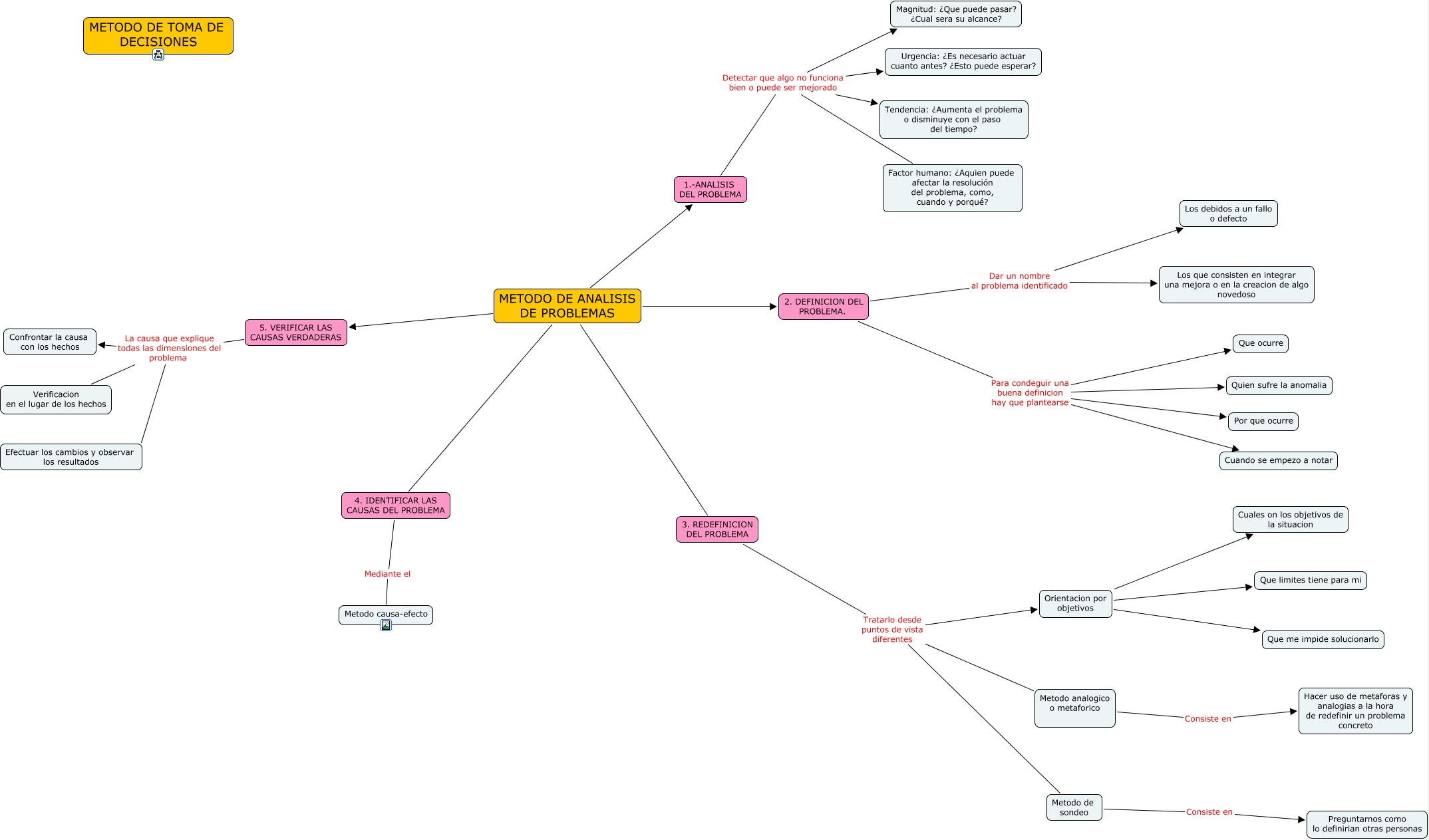
Metodo de analisis de problemas, 2. DEFINICION DEL PROBLEMA. Dar un nombre al problema identificado Los que consisten en integrar una mejora o en la creacion de algo novedoso, 1.-ANALISIS DEL PROBLEMA Detectar que algo no funciona bien o puede ser mejorado Magnitud: ¿Que puede pasar? ¿Cual sera su alcance?, METODO DE ANALISIS DE PROBLEMAS 3. REDEFINICION DEL PROBLEMA, 2. DEFINICION DEL PROBLEMA. Dar un nombre al problema identificado Los debidos a un fallo o defecto, 2. DEFINICION DEL PROBLEMA. Para condeguir una buena definicion hay que plantearse Quien sufre la anomalia, Orientacion por objetivos Que limites tiene para mi, METODO DE ANALISIS DE PROBLEMAS 4. IDENTIFICAR LAS CAUSAS DEL PROBLEMA, 2. DEFINICION DEL PROBLEMA. Para condeguir una buena definicion hay que plantearse Por que ocurre, 4. IDENTIFICAR LAS CAUSAS DEL PROBLEMA Mediante el Metodo causa-efecto, 1.-ANALISIS DEL PROBLEMA Detectar que algo no funciona bien o puede ser mejorado Tendencia: ¿Aumenta el problema o disminuye con el paso del tiempo?