Warning:
JavaScript is turned OFF. None of the links on this page will work until it is reactivated.
If you need help turning JavaScript On, click here.
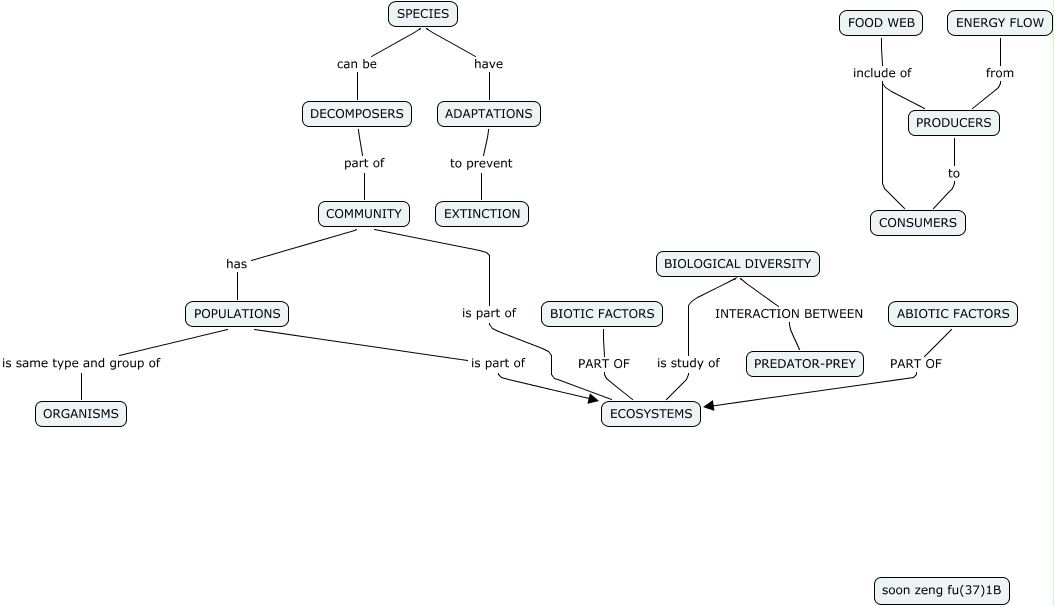
This Concept Map, created with IHMC CmapTools, has information related to: soon zeng fu(37)_ecology_work_2, POPULATIONS is part of ECOSYSTEMS, BIOLOGICAL DIVERSITY is study of ECOSYSTEMS, SPECIES have ADAPTATIONS, ABIOTIC FACTORS PART OF ECOSYSTEMS, FOOD WEB include of PRODUCERS, SPECIES can be DECOMPOSERS, FOOD WEB include of CONSUMERS, COMMUNITY has POPULATIONS, ADAPTATIONS to prevent EXTINCTION, ENERGY FLOW from PRODUCERS, BIOTIC FACTORS PART OF ECOSYSTEMS, POPULATIONS is same type and group of ORGANISMS, PRODUCERS to CONSUMERS, COMMUNITY is part of ECOSYSTEMS, BIOLOGICAL DIVERSITY INTERACTION BETWEEN PREDATOR-PREY, DECOMPOSERS part of COMMUNITY