Warning:
JavaScript is turned OFF. None of the links on this page will work until it is reactivated.
If you need help turning JavaScript On, click here.
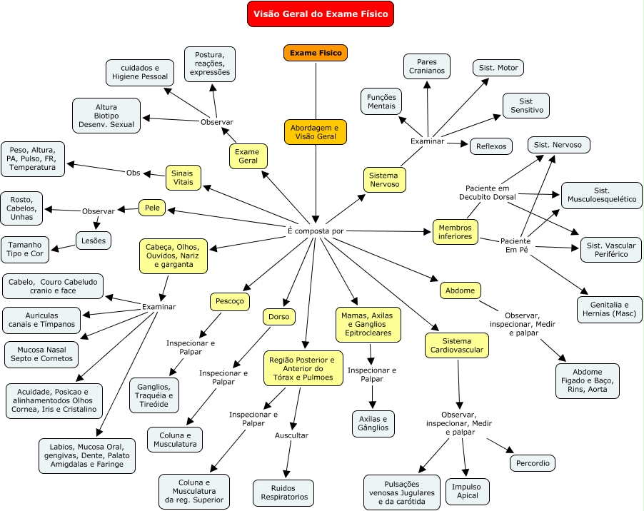
Esse mapa conceitual, produzido no IHMC CmapTools, tem a informação relacionada a: Visão Geral do Exame Fisico e da Anamnese, Mamas, Axilas e Ganglios Epitrocleares Inspecionar e Palpar Axilas e Gânglios, Cabeça, Olhos, Ouvidos, Nariz e garganta Examinar Cabelo, Couro Cabeludo cranio e face, Sinais Vitais Obs Peso, Altura, PA, Pulso, FR, Temperatura, Abordagem e Visão Geral É composta por Mamas, Axilas e Ganglios Epitrocleares, Abordagem e Visão Geral É composta por Abdome, Exame Fisico Abordagem e Visão Geral, Sistema Nervoso Examinar Sist Sensitivo, Sistema Nervoso Examinar Sist. Motor, Sistema Nervoso Examinar Pares Cranianos, Abordagem e Visão Geral É composta por Sinais Vitais, Abordagem e Visão Geral É composta por Membros inferiores, Sistema Nervoso Examinar Reflexos, Abdome Observar, inspecionar, Medir e palpar Abdome Figado e Baço, Rins, Aorta, Membros inferiores Paciente Em Pé Genitalia e Hernias (Masc), Pele Observar Lesões, Abordagem e Visão Geral É composta por Pescoço, Região Posterior e Anterior do Tórax e Pulmoes Auscultar Ruidos Respiratorios, Membros inferiores Paciente Em Pé Sist. Vascular Periférico, Membros inferiores Paciente Em Pé Sist. Nervoso, Abordagem e Visão Geral É composta por Sistema Nervoso