IHMC Public Cmaps (3)

        Users (create your own folder...)
            UPLA
                Taller Matemático Fundamental
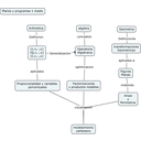
                Planificación Primeros Medios

                    Grupo1
                    Grupo2
                    Grupo3
                    Grupo4
                    Grupo5
                    Grupo6
                    Grupo7
                    Grupo8
                    1 medio.cmap
                    Compétences Mathématiques 3éme Cycle.pdf
                    Planificación Primeros Medios.cmap
                    programa 1medio_matematicas.pdf