Warning:
JavaScript is turned OFF. None of the links on this page will work until it is reactivated.
If you need help turning JavaScript On, click here.
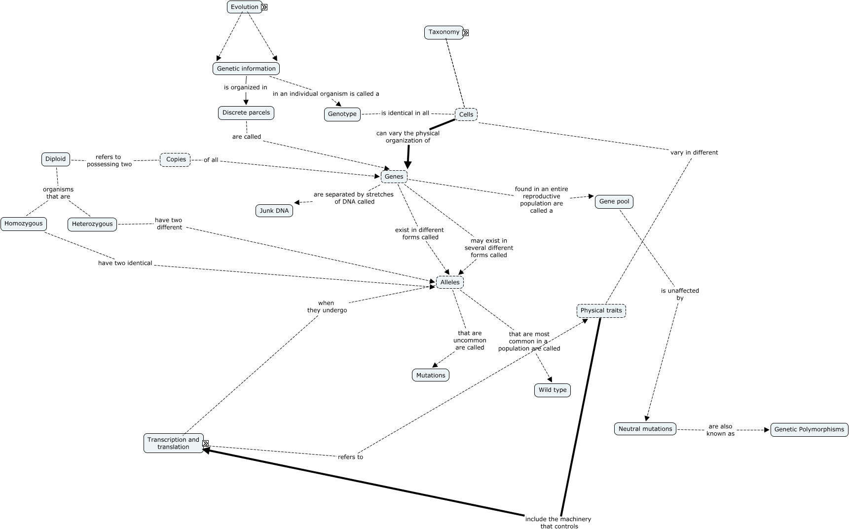
This Concept Map, created with IHMC CmapTools, has information related to: Chapter1 merge-nested biology, Genetic information in an individual organism is called a Genotype, Alleles when they undergo gene expression, Heterozygous have two different Alleles, Alleles that are uncommon are called Mutations, Darwin developed the theory of evolution, Copies of all Genes, Genes found in an entire reproductive population are called a Gene pool, phenotype refers to Physical traits, Diploid organisms that are Homozygous, Genetic information is organized in Discrete parcels, Diploid refers to possessing two Copies, Cells in Multicellular animals, Dominant may be categorized as Co-dominant, Gene pool is unaffected by Neutral mutations, Dominant always overrules Recessive, Diploid organisms that are Heterozygous, Metaphyta are Multicellular animals, Mendel established the basic rules of genetics, Genotype is identical in all Cells, evolution acts through Natural selection