Warning:
JavaScript is turned OFF. None of the links on this page will work until it is reactivated.
If you need help turning JavaScript On, click here.
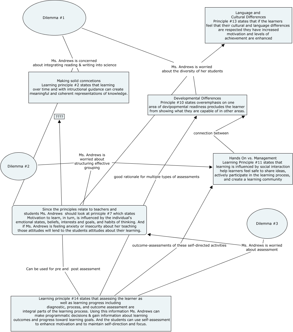
This Concept Map, created with IHMC CmapTools, has information related to: tracey howse ms.andrews, Dilemma #1 Ms. Andrews is concerned about integrating reading & writing into science Making solid conncetions Learning principle #2 states that learning over time and with intructional guidance can create meaningful and coherent representations of knowledge., Dilemma #1 Ms. Andrews is worried about the diversity of her students Language and Cultural Differences Principle #13 states that if the learners feel that their cultural and language differences are respected they have increased motivation and levels of achievement are enhanced, Dilemma #3 Ms. Andrews is worried about assessment Learning principle #14 states that assessing the learner as well as learning progress including diagnostic, process, and outcome assessment are integral parts of the learning process. Using this information Ms. Andrews can make programmatic decisions & gain information about learning outcomes and progress toward learning goals. And the students can use self-assessment to enhance motivation and to maintain self-direction and focus., Dilemma #1 Ms. Andrews is worried about the diversity of her students Developmental Differences Principle #10 states overemphasis on one area of devlpopmental readiness precludes the learner from showing what they are capable of in other areas., Dilemma #1 Ms. Andrews is concerned about integrating reading & writing into science Since the principles relate to teachers and students Ms. Andrews should look at prinicple #7 which states Motivation to learn, in turn, is influenced by the individual's emotional states, beliefs, interests and goals, and habits of thinking. And if Ms. Andrews is feeling anxiety or insecurity about her teaching those attitudes will lend to the students attitudes about their learning., Dilemma #2 Ms. Andrews is worried about structuring effective grouping Hands On vs. Management Learning Principle #11 states that learning is influenced by social interaction help learners feel safe to share ideas, actively participate in the learning process, and create a learning community, Learning principle #14 states that assessing the learner as well as learning progress including diagnostic, process, and outcome assessment are integral parts of the learning process. Using this information Ms. Andrews can make programmatic decisions & gain information about learning outcomes and progress toward learning goals. And the students can use self-assessment to enhance motivation and to maintain self-direction and focus. good rationale for multiple types of assessments Developmental Differences Principle #10 states overemphasis on one area of devlpopmental readiness precludes the learner from showing what they are capable of in other areas., Dilemma #1 Ms. Andrews is worried about the diversity of her students Since the principles relate to teachers and students Ms. Andrews should look at prinicple #7 which states Motivation to learn, in turn, is influenced by the individual's emotional states, beliefs, interests and goals, and habits of thinking. And if Ms. Andrews is feeling anxiety or insecurity about her teaching those attitudes will lend to the students attitudes about their learning., Dilemma #3 Ms. Andrews is worried about assessment Since the principles relate to teachers and students Ms. Andrews should look at prinicple #7 which states Motivation to learn, in turn, is influenced by the individual's emotional states, beliefs, interests and goals, and habits of thinking. And if Ms. Andrews is feeling anxiety or insecurity about her teaching those attitudes will lend to the students attitudes about their learning., Hands On vs. Management Learning Principle #11 states that learning is influenced by social interaction help learners feel safe to share ideas, actively participate in the learning process, and create a learning community connection between Developmental Differences Principle #10 states overemphasis on one area of devlpopmental readiness precludes the learner from showing what they are capable of in other areas., Dilemma #2 Ms. Andrews is worried about structuring effective grouping Since the principles relate to teachers and students Ms. Andrews should look at prinicple #7 which states Motivation to learn, in turn, is influenced by the individual's emotional states, beliefs, interests and goals, and habits of thinking. And if Ms. Andrews is feeling anxiety or insecurity about her teaching those attitudes will lend to the students attitudes about their learning., Learning principle #14 states that assessing the learner as well as learning progress including diagnostic, process, and outcome assessment are integral parts of the learning process. Using this information Ms. Andrews can make programmatic decisions & gain information about learning outcomes and progress toward learning goals. And the students can use self-assessment to enhance motivation and to maintain self-direction and focus. outcome-assessments of these self-directed activities Hands On vs. Management Learning Principle #11 states that learning is influenced by social interaction help learners feel safe to share ideas, actively participate in the learning process, and create a learning community, Learning principle #14 states that assessing the learner as well as learning progress including diagnostic, process, and outcome assessment are integral parts of the learning process. Using this information Ms. Andrews can make programmatic decisions & gain information about learning outcomes and progress toward learning goals. And the students can use self-assessment to enhance motivation and to maintain self-direction and focus. Can be used for pre and post assessment ????