Warning:
JavaScript is turned OFF. None of the links on this page will work until it is reactivated.
If you need help turning JavaScript On, click here.
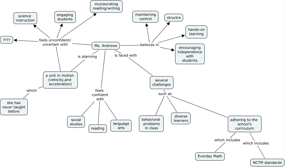
This Concept Map, created with IHMC CmapTools, has information related to: Alba_Ms.Andrews_1, several challenges such as behavioral problems in class, a unit in motion (velocity,and acceleration) which she has never taught before, Ms. Andrews feels confident with reading, Ms. Andrews feels unconfident/ uncertain with science instruction, adhering to the school's curriculum which includes Everday Math, Ms. Andrews is planning a unit in motion (velocity,and acceleration), Ms. Andrews believes in encouraging independence with students, several challenges such as diverse learners, Ms. Andrews feels unconfident/ uncertain with incorporating reading/writing, adhering to the school's curriculum which includes NCTM standards, Ms. Andrews feels unconfident/ uncertain with a unit in motion (velocity,and acceleration), Ms. Andrews believes in maintaining control, Ms. Andrews is faced with several challenges, Ms. Andrews feels unconfident/ uncertain with engaging students, Ms. Andrews feels unconfident/ uncertain with ????, Ms. Andrews feels confident with language arts, Ms. Andrews believes in structre, several challenges such as adhering to the school's curriculum, Ms. Andrews feels confident with social studies, Ms. Andrews believes in hands-on learning