Warning:
JavaScript is turned OFF. None of the links on this page will work until it is reactivated.
If you need help turning JavaScript On, click here.
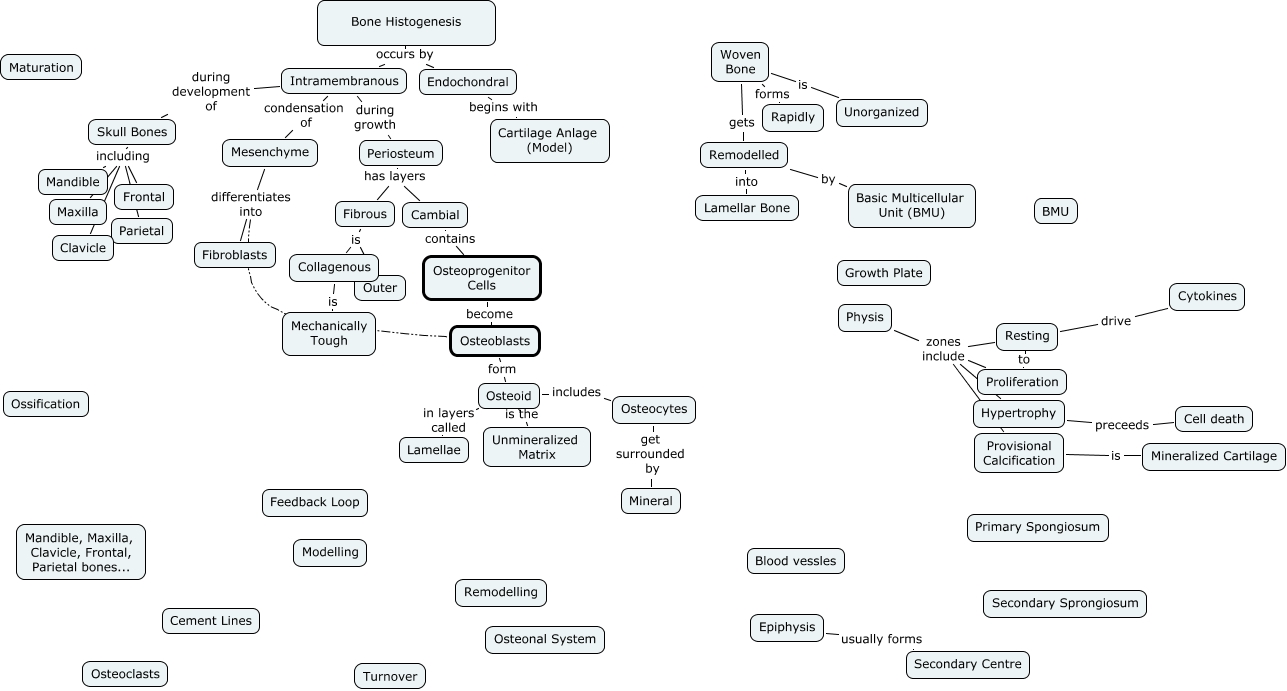
This Concept Map, created with IHMC CmapTools, has information related to: Bone Histogenesis, Osteoprogenitor Cells become Osteoblasts, Osteoid includes Osteocytes, Epiphysis usually forms Secondary Centre, Remodelled into Lamellar Bone, Physis zones include Proliferation, Periosteum has layers Cambial, Provisional Calcification is Mineralized Cartilage, Physis zones include Hypertrophy, Osteocytes get surrounded by Mineral, Periosteum has layers Fibrous, Bone Histogenesis occurs by Endochondral, Osteoid is the Unmineralized Matrix, Bone Histogenesis occurs by Intramembranous, Collagenous is Mechanically Tough, Osteoblasts form Osteoid, Fibrous is Outer, Skull Bones including Clavicle, Woven Bone gets Remodelled, Physis zones include Provisional Calcification, Mesenchyme differentiates into Fibroblasts