Warning:
JavaScript is turned OFF. None of the links on this page will work until it is reactivated.
If you need help turning JavaScript On, click here.
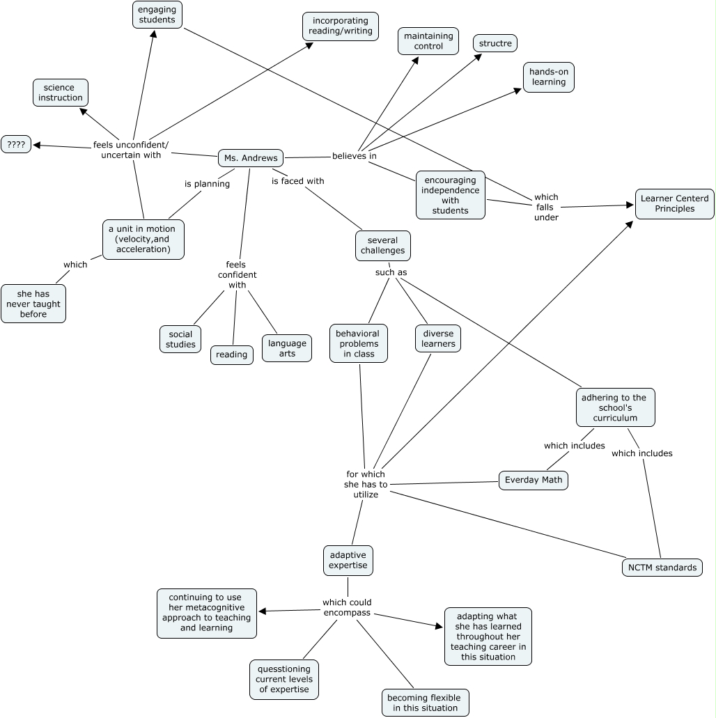
This Concept Map, created with IHMC CmapTools, has information related to: andrews 2.0, engaging students which falls under Learner Centerd Principles, Ms. Andrews believes in maintaining control, Ms. Andrews feels unconfident/ uncertain with science instruction, encouraging independence with students which falls under Learner Centerd Principles, behavioral problems in class for which she has to utilize Learner Centerd Principles, Ms. Andrews feels unconfident/ uncertain with a unit in motion (velocity,and acceleration), Ms. Andrews believes in structre, Ms. Andrews is faced with several challenges, NCTM standards for which she has to utilize adaptive expertise, adaptive expertise which could encompass adapting what she has learned throughout her teaching career in this situation, a unit in motion (velocity,and acceleration) which she has never taught before, adaptive expertise which could encompass becoming flexible in this situation, Ms. Andrews feels confident with social studies, Ms. Andrews believes in hands-on learning, adhering to the school's curriculum which includes Everday Math, Everday Math for which she has to utilize Learner Centerd Principles, Everday Math for which she has to utilize adaptive expertise, adhering to the school's curriculum which includes NCTM standards, adaptive expertise which could encompass continuing to use her metacognitive approach to teaching and learning, several challenges such as adhering to the school's curriculum