Warning:
JavaScript is turned OFF. None of the links on this page will work until it is reactivated.
If you need help turning JavaScript On, click here.
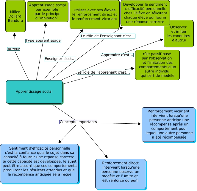
Cette carte conceptuelle, cree avec IHMC CmapTools, contient des informations liees a : carte_apprentissage_social_berrada, Apprentissage social Le rôle de l'enseignant c'est... Développer le sentiment d'efficacité personnelle chez l'élève en félicitant chaque élève qui fourni une réponse correcte, Apprentissage social Enseigner c'est... Utiliser avec ses élèves le renforcement direct et le renforcement vicariant, Apprentissage social Apprendre c'est... Observer et imiter les conduites d'autrui, Apprentissage social Type apprentissage Apprentissage social par exemple par le principe d'"inhibition", Apprentissage social Auteur Miller Dollard Bandura, Apprentissage social Le rôle de l'apprenant c'est... rôle passif basé sur l'observation et l'imitation des comportements d'un autre individu qui sert de modèle, Apprentissage social Concepts importants Sentiment d'efficacité personnelle c'est la confiance qu'a le sujet dans sa capacité à fournir une réponse correcte. Si cette capacité est développée, le sujet peut être assuré que ses comportements produiront les résultats attendus et que la récompense anticipée sera reçue, Apprentissage social Concepts importants Renforcement vicariant intervient lorsqu'une personne anticipe une récompense après un comportement pour lequel une autre personne a été récompensée, Apprentissage social Concepts importants Renforcement direct intervient lorsqu'une personne observe un modèle et l’ imite et est renforcé ou puni