Warning:
JavaScript is turned OFF. None of the links on this page will work until it is reactivated.
If you need help turning JavaScript On, click here.
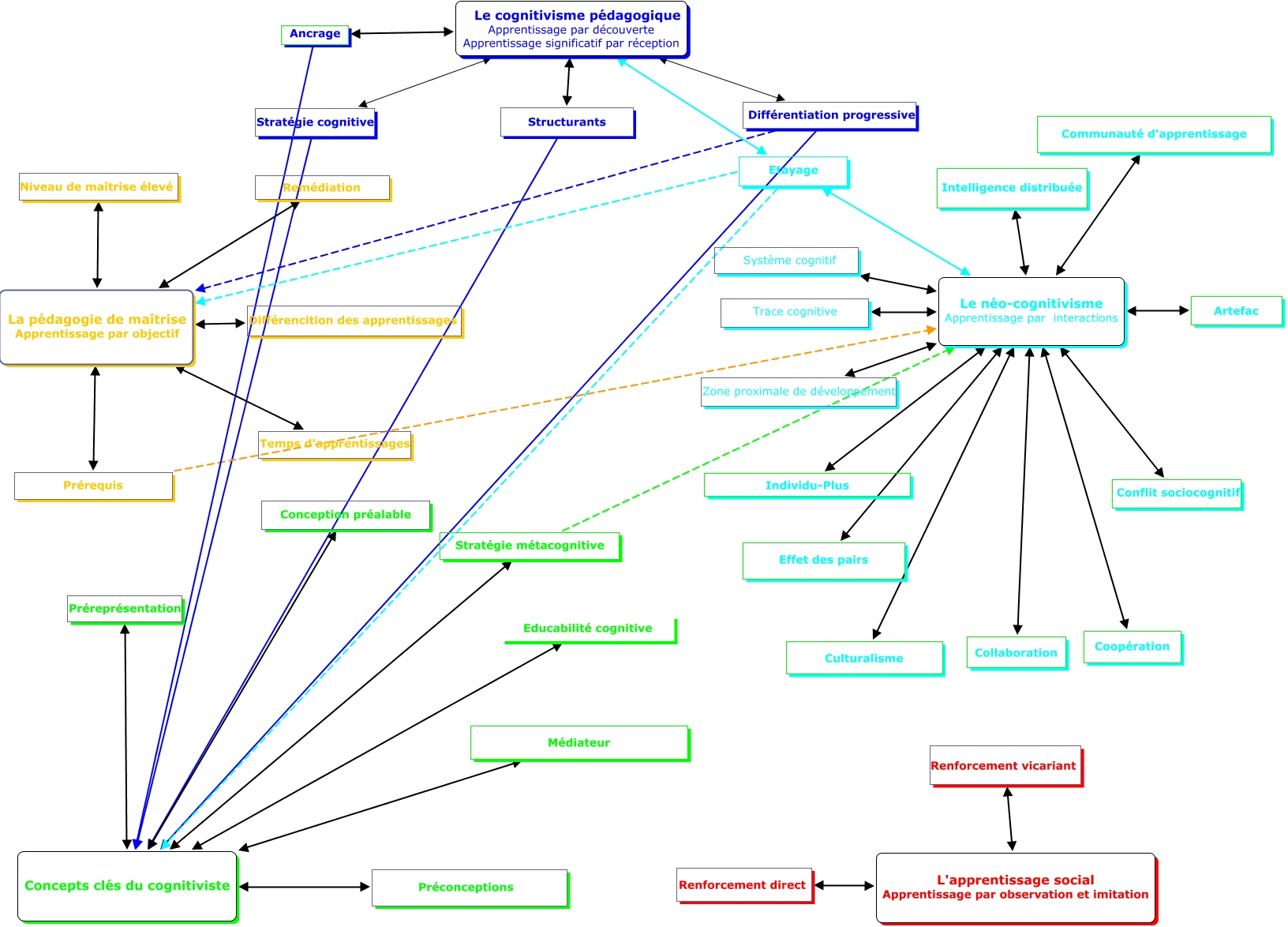
Cette carte conceptuelle, cree avec IHMC CmapTools, contient des informations liees a : carte conceptuelle individuelle M341 Act2, Concepts clés du cognitiviste Stratégie métacognitive Le néo-cognitivisme Apprentissage par interactions, Le cognitivisme pédagogique Apprentissage par découverte Apprentissage significatif par réception Structurants Concepts clés du cognitiviste, La pédagogie de maîtrise Apprentissage par objectif Prérequis Le néo-cognitivisme Apprentissage par interactions, Le cognitivisme pédagogique Apprentissage par découverte Apprentissage significatif par réception Ancrage Concepts clés du cognitiviste