Warning:
JavaScript is turned OFF. None of the links on this page will work until it is reactivated.
If you need help turning JavaScript On, click here.
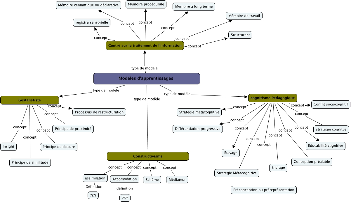
Cette carte conceptuelle, cree avec IHMC CmapTools, contient des informations liees a : Elias équipe1, Gestalististe concept Principe de similitude, Centré sur le traitement de l'information concept Mémoire à long terme, cognitisme Pédagogique concept Encrage, Constructivisme concept Médiateur, cognitisme Pédagogique concept Educabilité cognitive, Constructivisme concept assimilation, cognitisme Pédagogique concept Préconception ou préreprésentation, cognitisme Pédagogique concept Strategie Métacognitive, Constructivisme concept Accomodation, Gestalististe concept Insight, cognitisme Pédagogique concept Différentiation progressive, Centré sur le traitement de l'information concept Mémoire cémantique ou déclarative, Centré sur le traitement de l'information concept Mémoire procédurale, Modèles d'apprentissages type de modèle Constructivisme, Modèles d'apprentissages type de modèle cognitisme Pédagogique, Centré sur le traitement de l'information concept Structurant, Gestalististe concept Principe de closure, cognitisme Pédagogique concept Etayage, Constructivisme concept Schème, cognitisme Pédagogique concept Conflit sociocognitif