Warning:
JavaScript is turned OFF. None of the links on this page will work until it is reactivated.
If you need help turning JavaScript On, click here.
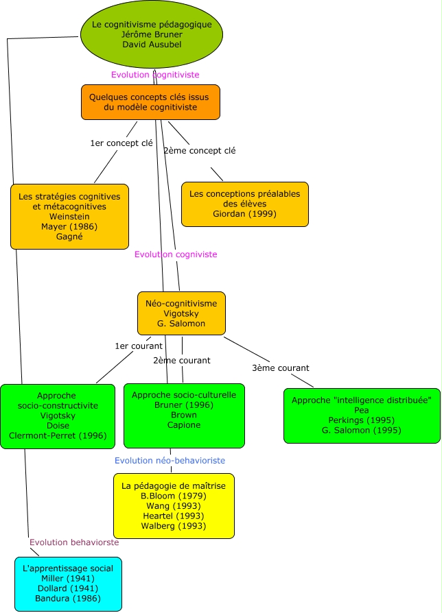
Cette carte conceptuelle, cree avec IHMC CmapTools, contient des informations liees a : Carte_concep_boh, Néo-cognitivisme Vigotsky G. Salomon 2ème courant Approche socio-culturelle Bruner (1996) Brown Capione, Néo-cognitivisme Vigotsky G. Salomon 1er courant Approche socio-constructivite Vigotsky Doise Clermont-Perret (1996), Le cognitivisme pédagogique Jérôme Bruner David Ausubel Evolution néo-behavioriste La pédagogie de maîtrise B.Bloom (1979) Wang (1993) Heartel (1993) Walberg (1993), Quelques concepts clés issus du modèle cognitiviste 2ème concept clé Les conceptions préalables des élèves Giordan (1999), Le cognitivisme pédagogique Jérôme Bruner David Ausubel Evolution behaviorste L'apprentissage social Miller (1941) Dollard (1941) Bandura (1986), Le cognitivisme pédagogique Jérôme Bruner David Ausubel Evolution cogniviste Néo-cognitivisme Vigotsky G. Salomon, Néo-cognitivisme Vigotsky G. Salomon 3ème courant Approche "intelligence distribuée" Pea Perkings (1995) G. Salomon (1995), Le cognitivisme pédagogique Jérôme Bruner David Ausubel Evolution cognitiviste Quelques concepts clés issus du modèle cognitiviste, Quelques concepts clés issus du modèle cognitiviste 1er concept clé Les stratégies cognitives et métacognitives Weinstein Mayer (1986) Gagné