IHMC Public Cmaps (3)

        Users (create your own folder...)
            CSTL
                CUPS3
                Williams

                    Classifying Matter.cmap
                    CUPS3 Final Unit - Lesson Development Project.cmap
                    Energy.cmap
                    Energy & Matter in the Universe.cmap
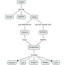
                    Properties of Matter.cmap