Warning:
JavaScript is turned OFF. None of the links on this page will work until it is reactivated.
If you need help turning JavaScript On, click here.
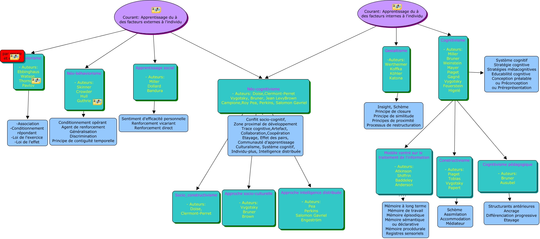
This Concept Map, created with IHMC CmapTools, has information related to: essai_final2, Cognitivisme - Auteurs: Miller Bruner Weinstein Mayer Piaget Gagné Vygotsky Feuerstein Higelé ???? Constructivisme - Auteurs: Piaget Tobias Vygotsky Papert, Courant: Apprentissage du à des facteurs externes à l'individu ???? Apprentissage social - Auteurs: Miller Dollard Bandura, Cognitivisme pédagogique - Auteurs: Bruner Ausubel ???? Structurants antérieures Ancrage Différenciation progressive Etayage, Cognitivisme - Auteurs: Miller Bruner Weinstein Mayer Piaget Gagné Vygotsky Feuerstein Higelé ???? Modèle centré sur le traitement de l'information - Auteurs: Atkinson Shiffrin Baddeley Anderson, Courant: Apprentissage du à des facteurs internes à l'individu ???? Gestaltisme -Auteurs: Wertheimer Koffka Köhler Katona, Gestaltisme -Auteurs: Wertheimer Koffka Köhler Katona ???? Insight, Schème Principe de closure Principe de similitude Principes de proximité Processus de restructuration, Néo-béhaviorisme - Auteurs: Skinner Crowder Hull Guthrie ???? Conditionnement opérant Agent de renforcement Généralisation Discrimination Principe de contiguïté temporelle, Néo-cognitivisme - Auteurs: Doise,Clermont-Perret Vygotsky, Bruner, Jean LevyBrown Campione,Roy Pea, Perkins, Salomon Gavriel ???? Socio_constructivisme - Auteurs: Doise, Clermont-Perret, Néo-cognitivisme - Auteurs: Doise,Clermont-Perret Vygotsky, Bruner, Jean LevyBrown Campione,Roy Pea, Perkins, Salomon Gavriel ???? Approche intelligence distribuée - Auteurs: Pea Perkins Salomon Gavriel Engeström, Constructivisme - Auteurs: Piaget Tobias Vygotsky Papert ???? Schème Assimilation Accommodation Médiateur, Néo-cognitivisme - Auteurs: Doise,Clermont-Perret Vygotsky, Bruner, Jean LevyBrown Campione,Roy Pea, Perkins, Salomon Gavriel ???? Conflit socio-cognitif, Zone proximal de développement Trace cognitive,Artefact, Collaboration,Coopération Etayage, Effet des pairs, Communauté d’apprentissage Culturalisme, Système cognitif, Individu-plus, Intelligence distribuée, Béhaviorisme - Auteurs: Ebbinghaus Watson Thorndike Pavlov ???? -Association -Conditionnement répondant -Loi de l'exercice -Loi de l'effet, Courant: Apprentissage du à des facteurs internes à l'individu ???? Néo-cognitivisme - Auteurs: Doise,Clermont-Perret Vygotsky, Bruner, Jean LevyBrown Campione,Roy Pea, Perkins, Salomon Gavriel, Apprentissage social - Auteurs: Miller Dollard Bandura ???? Sentiment d'efficacité personnelle Renforcement vicariant Renforcement direct, Courant: Apprentissage du à des facteurs externes à l'individu ???? Néo-cognitivisme - Auteurs: Doise,Clermont-Perret Vygotsky, Bruner, Jean LevyBrown Campione,Roy Pea, Perkins, Salomon Gavriel, Courant: Apprentissage du à des facteurs externes à l'individu ???? Béhaviorisme - Auteurs: Ebbinghaus Watson Thorndike Pavlov, Cognitivisme - Auteurs: Miller Bruner Weinstein Mayer Piaget Gagné Vygotsky Feuerstein Higelé ???? Système cognitif Stratégie cognitive Stratégies métacognitives Educabilité cognitive Conception préalable ou Préconception ou Préreprésentation, Courant: Apprentissage du à des facteurs internes à l'individu ???? Cognitivisme - Auteurs: Miller Bruner Weinstein Mayer Piaget Gagné Vygotsky Feuerstein Higelé, Cognitivisme - Auteurs: Miller Bruner Weinstein Mayer Piaget Gagné Vygotsky Feuerstein Higelé ???? Cognitivisme pédagogique - Auteurs: Bruner Ausubel, Néo-cognitivisme - Auteurs: Doise,Clermont-Perret Vygotsky, Bruner, Jean LevyBrown Campione,Roy Pea, Perkins, Salomon Gavriel ???? Approche socio-culturelle - Auteurs: Vygotsky Bruner Brown