Warning:
JavaScript is turned OFF. None of the links on this page will work until it is reactivated.
If you need help turning JavaScript On, click here.
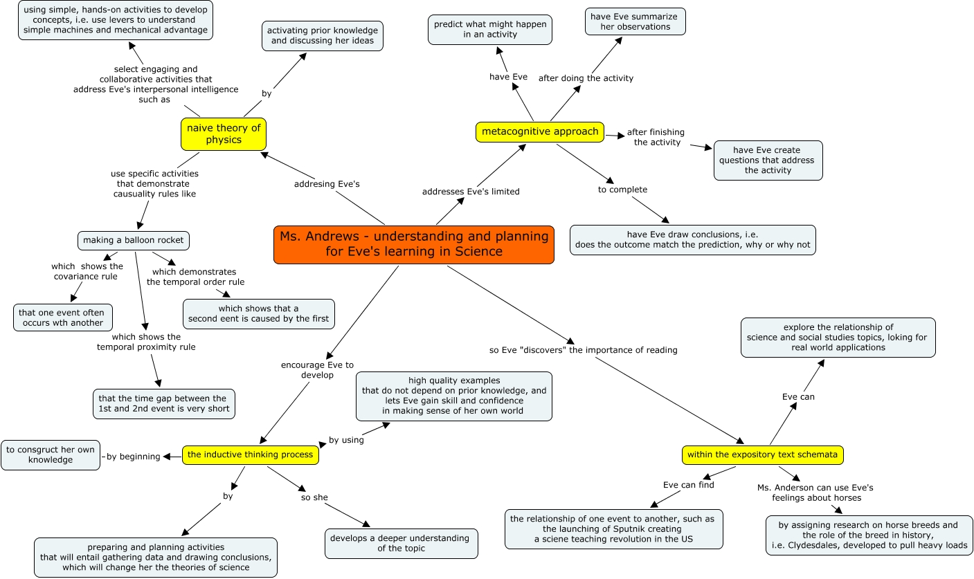
This Concept Map, created with IHMC CmapTools, has information related to: Caster_Ms.Anderson and Eve_2.1, Ms. Andrews - understanding and planning for Eve's learning in Science encourage Eve to develop the inductive thinking process, the inductive thinking process so she develops a deeper understanding of the topic, Ms. Andrews - understanding and planning for Eve's learning in Science addresing Eve's naive theory of physics, the inductive thinking process by beginning to consgruct her own knowledge, making a balloon rocket which shows the covariance rule that one event often occurs wth another, within the expository text schemata Eve can find the relationship of one event to another, such as the launching of Sputnik creating a sciene teaching revolution in the US, within the expository text schemata Eve can explore the relationship of science and social studies topics, loking for real world applications, naive theory of physics by activating prior knowledge and discussing her ideas, within the expository text schemata Ms. Anderson can use Eve's feelings about horses by assigning research on horse breeds and the role of the breed in history, i.e. Clydesdales, developed to pull heavy loads, naive theory of physics select engaging and collaborative activities that address Eve's interpersonal intelligence such as using simple, hands-on activities to develop concepts, i.e. use levers to understand simple machines and mechanical advantage, Ms. Andrews - understanding and planning for Eve's learning in Science addresses Eve's limited metacognitive approach, metacognitive approach after finishing the activity have Eve create questions that address the activity, making a balloon rocket which demonstrates the temporal order rule which shows that a second eent is caused by the first, naive theory of physics use specific activities that demonstrate causuality rules like making a balloon rocket, the inductive thinking process by preparing and planning activities that will entail gathering data and drawing conclusions, which will change her the theories of science, metacognitive approach after doing the activity have Eve summarize her observations, metacognitive approach to complete have Eve draw conclusions, i.e. does the outcome match the prediction, why or why not, Ms. Andrews - understanding and planning for Eve's learning in Science so Eve "discovers" the importance of reading within the expository text schemata, making a balloon rocket which shows the temporal proximity rule that the time gap between the 1st and 2nd event is very short, metacognitive approach have Eve predict what might happen in an activity