Warning:
JavaScript is turned OFF. None of the links on this page will work until it is reactivated.
If you need help turning JavaScript On, click here.
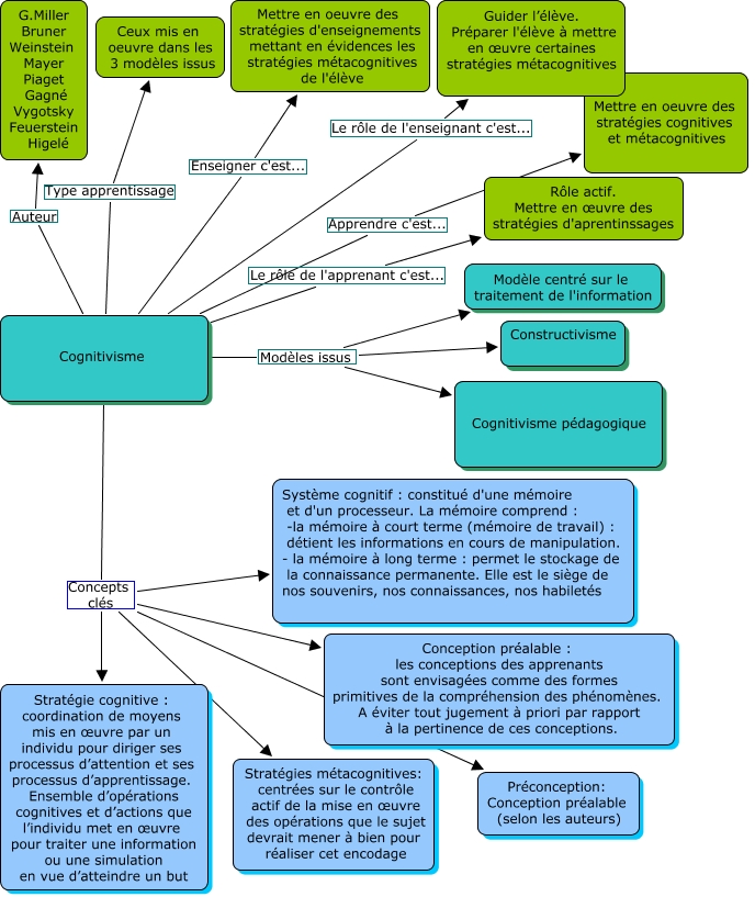
Cette carte conceptuelle, cree avec IHMC CmapTools, contient des informations liees a : carte_cognitivisme_berrada, Cognitivisme Le rôle de l'apprenant c'est... Rôle actif. Mettre en œuvre des stratégies d'aprentinssages, Cognitivisme Concepts clés Stratégies métacognitives: centrées sur le contrôle actif de la mise en œuvre des opérations que le sujet devrait mener à bien pour réaliser cet encodage, Cognitivisme Le rôle de l'enseignant c'est... Guider l’élève. Préparer l'élève à mettre en œuvre certaines stratégies métacognitives, Cognitivisme Concepts clés Conception préalable : les conceptions des apprenants sont envisagées comme des formes primitives de la compréhension des phénomènes. A éviter tout jugement à priori par rapport à la pertinence de ces conceptions., Cognitivisme Concepts clés Système cognitif : constitué d'une mémoire et d'un processeur. La mémoire comprend : -la mémoire à court terme (mémoire de travail) : détient les informations en cours de manipulation. - la mémoire à long terme : permet le stockage de la connaissance permanente. Elle est le siège de nos souvenirs, nos connaissances, nos habiletés, Cognitivisme Apprendre c'est... Mettre en oeuvre des stratégies cognitives et métacognitives, Cognitivisme Enseigner c'est... Mettre en oeuvre des stratégies d'enseignements mettant en évidences les stratégies métacognitives de l'élève, Cognitivisme Modèles issus Cognitivisme pédagogique, Cognitivisme Type apprentissage Ceux mis en oeuvre dans les 3 modèles issus, Cognitivisme Modèles issus Constructivisme, Cognitivisme Auteur G.Miller Bruner Weinstein Mayer Piaget Gagné Vygotsky Feuerstein Higelé, Cognitivisme Concepts clés Stratégie cognitive : coordination de moyens mis en œuvre par un individu pour diriger ses processus d’attention et ses processus d’apprentissage. Ensemble d’opérations cognitives et d’actions que l’individu met en œuvre pour traiter une information ou une simulation en vue d’atteindre un but, Cognitivisme Modèles issus Modèle centré sur le traitement de l'information, Cognitivisme Concepts clés Préconception: Conception préalable (selon les auteurs)