Warning:
JavaScript is turned OFF. None of the links on this page will work until it is reactivated.
If you need help turning JavaScript On, click here.
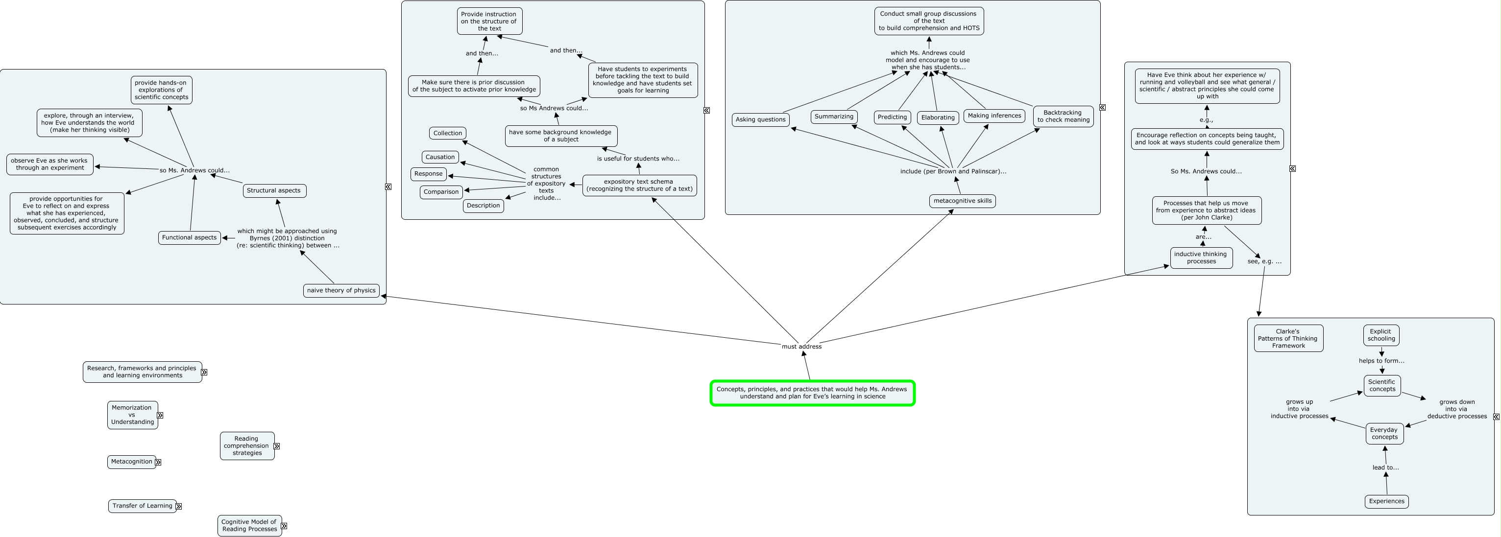
This Concept Map, created with IHMC CmapTools, has information related to: Davis.J.Engaging.Eve.2, Experiences lead to... Everyday concepts, Frameworks help to analyze... Learning needs of children and adolescents, Orthographic Processor interacts with Phonological Processor, Transfer of Learning is potentially increased by... A “learning” rather than a “performance” orientation, metacognitive skills include (per Brown and Palinscar)... Elaborating, Research help to analyze... Learning needs of children and adolescents, Structural aspects so Ms. Andrews could... explore, through an interview, how Eve understands the world (make her thinking visible), Structural aspects so Ms. Andrews could... observe Eve as she works through an experiment, Research yields these... Principles, Frameworks help to analyze... Teaching and learning environments, Processes that help us move from experience to abstract ideas (per John Clarke) So Ms. Andrews could... Encourage reflection on concepts being taught, and look at ways students could generalize them, Meaning Processor interacts with Content Processor, metacognitive skills include (per Brown and Palinscar)... Predicting, Structural aspects so Ms. Andrews could... provide hands-on explorations of scientific concepts, Memorizing vs Understanding Understanding has four dimensions (per Wiske, 1988) Effective use of symbols in ssocial contexts., Predicting which Ms. Andrews could model and encourage to use when she has students... Conduct small group discussions of the text to build comprehension and HOTS, Functional aspects so Ms. Andrews could... provide opportunities for Eve to reflect on and express what she has experienced, observed, concluded, and structure subsequent exercises accordingly, Structural aspects so Ms. Andrews could... provide opportunities for Eve to reflect on and express what she has experienced, observed, concluded, and structure subsequent exercises accordingly, Phonological Processor interacts with Meaning Processor, Concepts, principles, and practices that would help Ms. Andrews understand and plan for Eve’s learning in science must address inductive thinking processes