IHMC Public Cmaps (3)

        Users (create your own folder...)
        Fall2008Neuro

            about.com.url
            Abstract.url
            Action Potential-Alice Henry.cmap
            Action Potential Group.cmap
            Anatomy of Brainstem and Cerebellum.cmap
            answers.com.url
            AP Phases-Joanna KM.cmap
            basal ganglia.cmap
            basal ganglia-cassandra.cmap
            basal ganglia- heather.cmap
            Ben Archetto Membrane potential mechanics.cmap
            Brain Connection.url
            Brain Stem.url
            Brain Stem Function OConnor.cmap
            Cerebellum Function PJL.cmap
            Crossed extensor.cmap
            Crossed extensor- Brandon Dooley.cmap
            depolarization phase (Rick LaVoie).cmap
            Examples of Neurotransmitters.url
            final copy reflex circuits_BD JU AZ.cmap
            GHK.url
            Glutamate Receptors - Structures and Functions.url
            Golgi Tendon Organ-Paula Hassall.cmap
            Graded Potential Description.url
            gray matter.url
            GTO.url
            Interneurons.url
            Lee nernst equation.cmap
            LMM Neurotransmitters.cmap
            location.url
            location 2.url
            LTP Alice.cmap
            LTP cassie.cmap
            LTP danielle.cmap
            LTP Dookie.cmap
            LTP heather.cmap
            LTP Jme.cmap
            LTP Joanna.cmap
            LTP Laura M.cmap
            LTP Laura O.cmap
            LTP laurd.cmap
            LTP Melissa.cmap
            LTP Rich.cmap
            LTP Sara.cmap
            LTP Tim.cmap
            Map-Kevin,Eric,Pat.cmap
            Medulla Oblongata.url
            membrane pot.url
            membrane pot.cmap
            MEMBRANE POTENTIAL rich ben and lee.cmap
            Midbrain.url
            Mono stretch reflex.url
            Mono-synaptic stretch relfect AMANDA.cmap
            Motor Cortex - LO LC LD.cmap
            motor neuron.url
            Muscle Spindles - Sara.cmap
            pons.url
            PreMC LD.cmap
            PriMC LO.cmap
            Proprioreceptors.url
            Reflex Circuits (GTO reflex & Renshaw cells) JU.cmap
            Renshaw Cell.url
            Renshaw cells.url
            RTmembranePot.cmap
            ScienceMag article.url
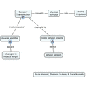
            Sensory Transduction-Paula, Stef & Sara.cmap
            SMC-LC.cmap
            stef.cmap
            stk.url
            synapse - parts - Melissa.cmap
            Synapse-Receptors-Kristen.cmap
            Synapses Group - Melissa, Kristen, Laura.cmap
            Tectum.url
            Teqmentum.url
            Untitled 1.cmap
            Wikipedia.url
            Youtube.com.url