Warning:
JavaScript is turned OFF. None of the links on this page will work until it is reactivated.
If you need help turning JavaScript On, click here.
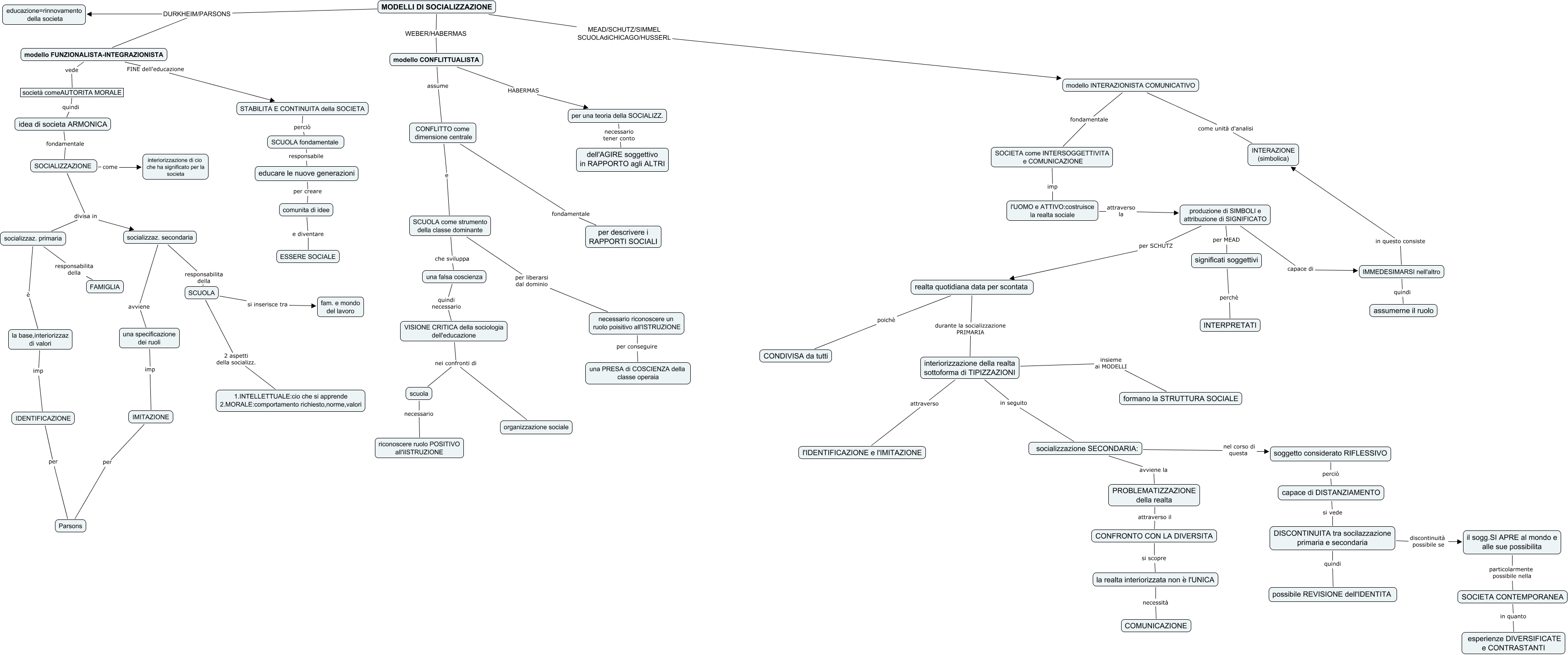
Questa Cmap, creata con IHMC CmapTools, contiene informazioni relative a: modelli di socializzazione, IDENTIFICAZIONE per Parsons, realta quotidiana data per scontata durante la socializzazione PRIMARIA interiorizzazione della realta sottoforma di TIPIZZAZIONI, modello FUNZIONALISTA-INTEGRAZIONISTA vede società comeAUTORITA MORALE, educare le nuove generazioni per creare comunita di idee, la base,interiorizzaz di valori imp IDENTIFICAZIONE, per una teoria della SOCIALIZZ. necessario tener conto dell'AGIRE soggettivo in RAPPORTO agli ALTRI, STABILITA E CONTINUITA della SOCIETA perciò SCUOLA fondamentale, DISCONTINUITA tra socilazzazione primaria e secondaria discontinuità possibile se il sogg.SI APRE al mondo e alle sue possibilita, una falsa coscienza quindi necessario VISIONE CRITICA della sociologia dell'educazione, capace di DISTANZIAMENTO si vede DISCONTINUITA tra socilazzazione primaria e secondaria, la realta interiorizzata non è l'UNICA necessità COMUNICAZIONE, socializzaz. primaria responsabilita della FAMIGLIA, produzione di SIMBOLI e attribuzione di SIGNIFICATO per SCHUTZ realta quotidiana data per scontata, necessario riconoscere un ruolo poisitivo all'ISTRUZIONE per conseguire una PRESA di COSCIENZA della classe operaia, modello INTERAZIONISTA COMUNICATIVO come unità d'analisi INTERAZIONE (simbolica), modello FUNZIONALISTA-INTEGRAZIONISTA FINE dell'educazione STABILITA E CONTINUITA della SOCIETA, interiorizzazione della realta sottoforma di TIPIZZAZIONI insieme ai MODELLI formano la STRUTTURA SOCIALE, IMITAZIONE per Parsons, MODELLI DI SOCIALIZZAZIONE MEAD/SCHUTZ/SIMMEL SCUOLAdiCHICAGO/HUSSERL modello INTERAZIONISTA COMUNICATIVO, SCUOLA si inserisce tra fam. e mondo del lavoro