Warning:
JavaScript is turned OFF. None of the links on this page will work until it is reactivated.
If you need help turning JavaScript On, click here.
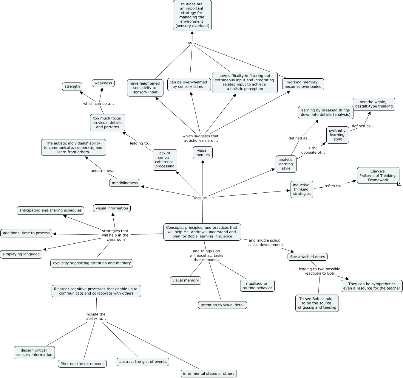
This Concept Map, created with IHMC CmapTools, has information related to: Davis.J.Engaging.Bob.1, visual memory which suggests that autistic learners ... have difficulty in filtering out extraneous input and integrating related input to achieve a holistic perception, Related: cognitive processes that enable us to communicate and collaborate with others include the ability to... abstract the gist of events, inductive thinking strategies refers to... Clarke's Patterns of Thinking Framework, Concepts, principles, and practices that will help Ms. Andrews understand and plan for Bob’s learning in science strategies that will help in the classroom visual information, have heightened sensitivity to sensory input so... routines are an important strategy for managing the environment (sensory overload), visual memory which suggests that autistic learners ... working memory becomes overloaded, Concepts, principles, and practices that will help Ms. Andrews understand and plan for Bob’s learning in science include... lack of central coherence processing, synthetic learning style defined as... see the whole; gestalt-type thinking, Concepts, principles, and practices that will help Ms. Andrews understand and plan for Bob’s learning in science strategies that will help in the classroom simplifying language, Concepts, principles, and practices that will help Ms. Andrews understand and plan for Bob’s learning in science and things Bob will excel at: tasks that demand... ritualized or routine behavior, lack of central coherence processing leading to... too much focus on visual details and patterns, visual memory which suggests that autistic learners ... have heightened sensitivity to sensory input, can be overwhelmed by sensory stimuli so... routines are an important strategy for managing the environment (sensory overload), Concepts, principles, and practices that will help Ms. Andrews understand and plan for Bob’s learning in science strategies that will help in the classroom explicitly supporting attention and memory, See attached notes leading to two possible reactions to Bob: To see Bob as odd, to be the source of gossip and teasing, See attached notes leading to two possible reactions to Bob: They can be sympathetic; even a resource for the teacher, Related: cognitive processes that enable us to communicate and collaborate with others include the ability to... filter out the extraneous, Concepts, principles, and practices that will help Ms. Andrews understand and plan for Bob’s learning in science and things Bob will excel at: tasks that demand... attention to visual detail, too much focus on visual details and patterns which can be a... weakness, analytic learning style defined as... learning by breaking things down into details (analysis)