Warning:
JavaScript is turned OFF. None of the links on this page will work until it is reactivated.
If you need help turning JavaScript On, click here.
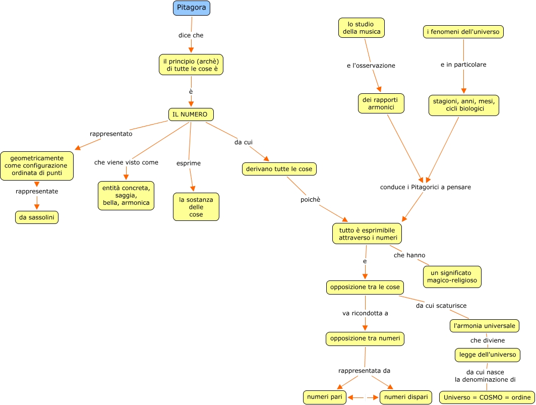
Questa Cmap, creata con IHMC CmapTools, contiene informazioni relative a: 06 - PITAGORA - numero e realtà, lo studio della musica e l'osservazione dei rapporti armonici, il principio (archè) di tutte le cose è è IL NUMERO, tutto è esprimibile attraverso i numeri che hanno un significato magico-religioso, geometricamente come configurazione ordinata di punti rappresentate da sassolini, opposizione tra le cose va ricondotta a opposizione tra numeri, opposizione tra numeri rappresentata da numeri pari, derivano tutte le cose poichè tutto è esprimibile attraverso i numeri, stagioni, anni, mesi, cicli biologici conduce i Pitagorici a pensare tutto è esprimibile attraverso i numeri, dei rapporti armonici conduce i Pitagorici a pensare tutto è esprimibile attraverso i numeri, i fenomeni dell'universo e in particolare stagioni, anni, mesi, cicli biologici, Pitagora dice che il principio (archè) di tutte le cose è, IL NUMERO esprime la sostanza delle cose, tutto è esprimibile attraverso i numeri e opposizione tra le cose, opposizione tra le cose da cui scaturisce l'armonia universale, IL NUMERO da cui derivano tutte le cose, legge dell'universo da cui nasce la denominazione di Universo = COSMO = ordine, l'armonia universale che diviene legge dell'universo, IL NUMERO rappresentato geometricamente come configurazione ordinata di punti, opposizione tra numeri rappresentata da numeri dispari, IL NUMERO che viene visto come entità concreta, saggia, bella, armonica