Warning:
JavaScript is turned OFF. None of the links on this page will work until it is reactivated.
If you need help turning JavaScript On, click here.
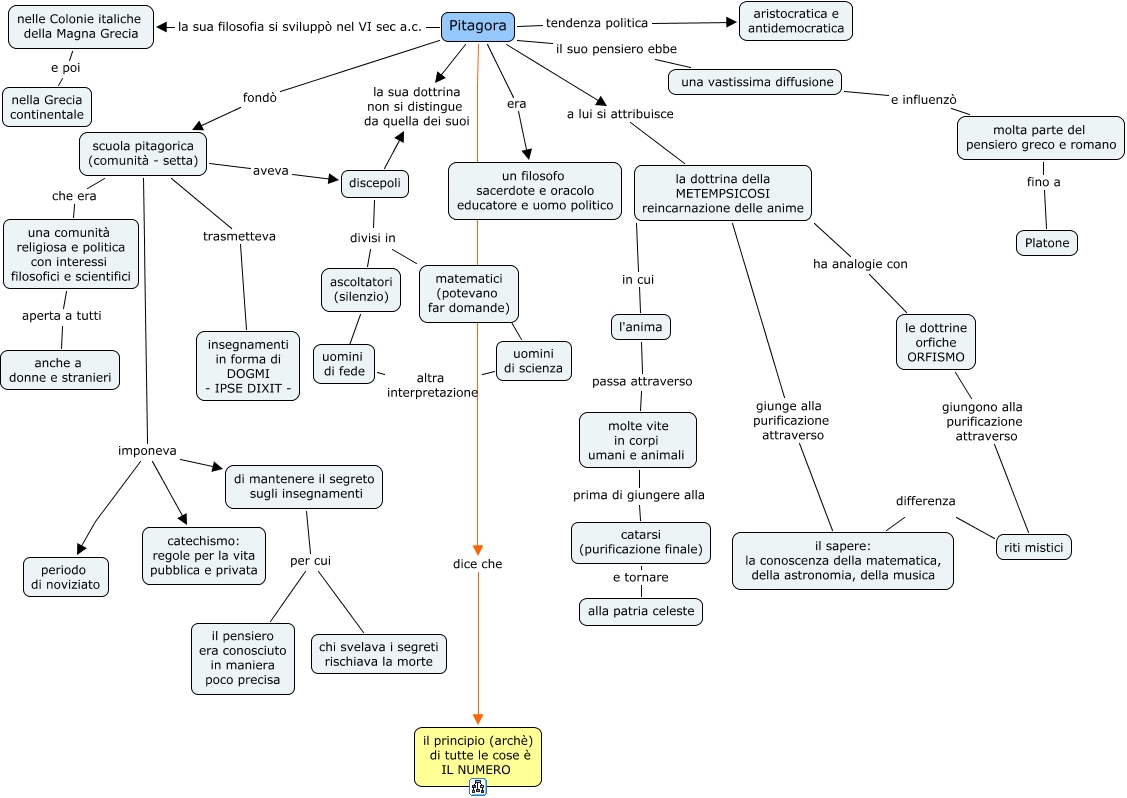
Questa Cmap, creata con IHMC CmapTools, contiene informazioni relative a: 05 - PITAGORA, la dottrina della METEMPSICOSI reincarnazione delle anime in cui l'anima, la dottrina della METEMPSICOSI reincarnazione delle anime giunge alla purificazione attraverso il sapere: la conoscenza della matematica, della astronomia, della musica, catarsi (purificazione finale) e tornare alla patria celeste, Pitagora a lui si attribuisce la dottrina della METEMPSICOSI reincarnazione delle anime, ascoltatori (silenzio) o uomini di fede, una comunità religiosa e politica con interessi filosofici e scientifici aperta a tutti anche a donne e stranieri, di mantenere il segreto sugli insegnamenti per cui chi svelava i segreti rischiava la morte, molta parte del pensiero greco e romano fino a Platone, Pitagora fondò scuola pitagorica (comunità - setta), matematici (potevano far domande) o uomini di scienza, il sapere: la conoscenza della matematica, della astronomia, della musica differenza riti mistici, discepoli divisi in matematici (potevano far domande), discepoli divisi in ascoltatori (silenzio), Pitagora era un filosofo sacerdote e oracolo educatore e uomo politico, uomini di fede altra interpretazione uomini di scienza, scuola pitagorica (comunità - setta) imponeva periodo di noviziato, le dottrine orfiche ORFISMO giungono alla purificazione attraverso riti mistici, molte vite in corpi umani e animali prima di giungere alla catarsi (purificazione finale), la dottrina della METEMPSICOSI reincarnazione delle anime ha analogie con le dottrine orfiche ORFISMO, di mantenere il segreto sugli insegnamenti per cui il pensiero era conosciuto in maniera poco precisa