Warning:
JavaScript is turned OFF. None of the links on this page will work until it is reactivated.
If you need help turning JavaScript On, click here.
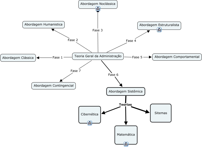
Esse mapa conceitual, produzido no IHMC CmapTools, tem a informação relacionada a: Teoria Geral da Administração, Abordagem Sistêmica Teorias Cibernética, Teoria Geral da Administração Fase 3 Abordagem Noclássica, Abordagem Sistêmica Teorias Matemática, Teoria Geral da Administração Fase 2 Abordagem Humanistica, Teoria Geral da Administração Fase 5 Abordagem Comportamental, Teoria Geral da Administração Fase 1 Abordagem Clássica, Teoria Geral da Administração Fase 7 Abordagem Contingencial, Teoria Geral da Administração Fase 4 Abordagem Estruturalista, Abordagem Sistêmica Teorias Sitemas, Teoria Geral da Administração Fase 6 Abordagem Sistêmica