Warning:
JavaScript is turned OFF. None of the links on this page will work until it is reactivated.
If you need help turning JavaScript On, click here.
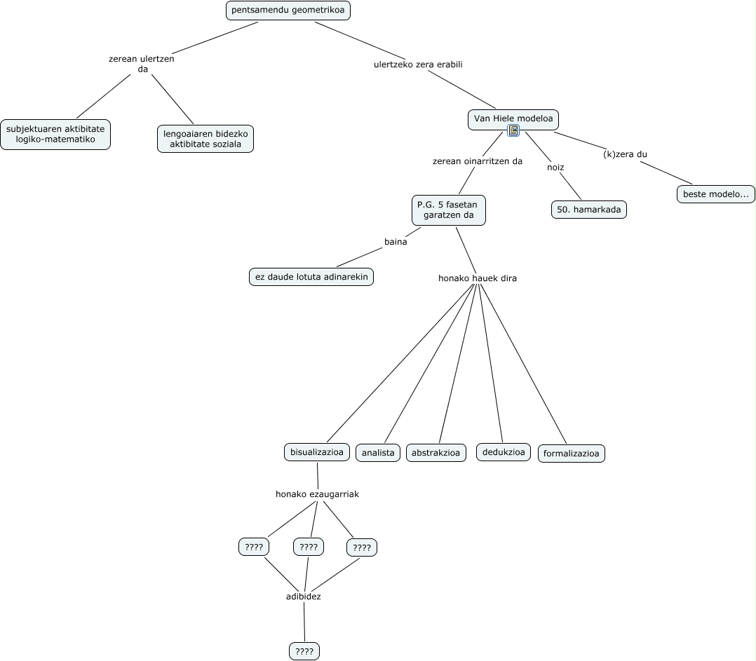
Este Cmap, tiene información relacionada con: Velez de Mendizabal_guillerna_naroa, P.G. 5 fasetan garatzen da honako hauek dira bisualizazioa, Van Hiele modeloa (k)zera du beste modelo..., P.G. 5 fasetan garatzen da honako hauek dira analista, P.G. 5 fasetan garatzen da honako hauek dira formalizazioa, ???? adibidez ????, pentsamendu geometrikoa zerean ulertzen da subjektuaren aktibitate logiko-matematiko, pentsamendu geometrikoa ulertzeko zera erabili Van Hiele modeloa, Van Hiele modeloa noiz 50. hamarkada, bisualizazioa honako ezaugarriak ????, ???? adibidez ????, P.G. 5 fasetan garatzen da baina ez daude lotuta adinarekin, P.G. 5 fasetan garatzen da honako hauek dira dedukzioa, pentsamendu geometrikoa zerean ulertzen da lengoaiaren bidezko aktibitate soziala, ???? honako ezaugarriak ????, Van Hiele modeloa zerean oinarritzen da P.G. 5 fasetan garatzen da, ???? adibidez ????, ???? honako ezaugarriak ????, P.G. 5 fasetan garatzen da honako hauek dira abstrakzioa