Warning:
JavaScript is turned OFF. None of the links on this page will work until it is reactivated.
If you need help turning JavaScript On, click here.
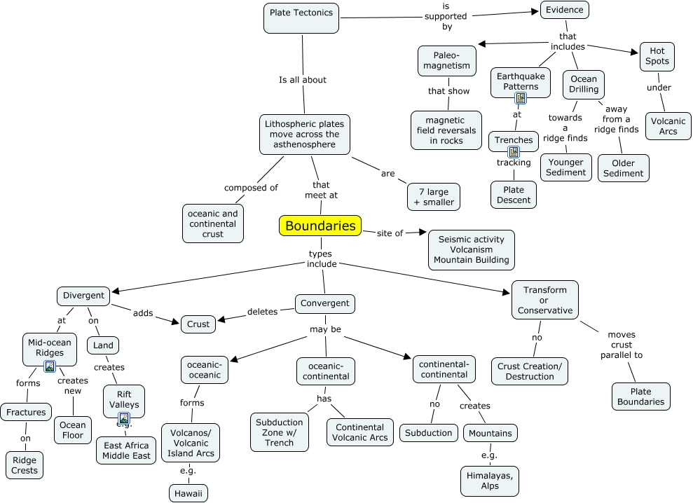
This Concept Map, created with IHMC CmapTools, has information related to: Activity 3 Plate Tectonics - boundary types and characteristics, Divergent adds Crust, Evidence that includes Earthquake Patterns, Convergent may be continental- continental, Evidence that includes Paleo- magnetism, Transform or Conservative moves crust parallel to Plate Boundaries, Mid-ocean Ridges forms Fractures, Plate Tectonics is supported by Evidence, Convergent deletes Crust, continental- continental no Subduction, Convergent may be oceanic- continental, Rift Valleys e.g. East Africa Middle East, Land creates Rift Valleys, Evidence that includes Ocean Drilling, Fractures on Ridge Crests, Lithospheric plates move across the asthenosphere are 7 large + smaller, Boundaries site of Seismic activity Volcanism Mountain Building, Divergent at Mid-ocean Ridges, Convergent may be oceanic- oceanic, Transform or Conservative no Crust Creation/ Destruction, Mid-ocean Ridges creates new Ocean Floor