Warning:
JavaScript is turned OFF. None of the links on this page will work until it is reactivated.
If you need help turning JavaScript On, click here.
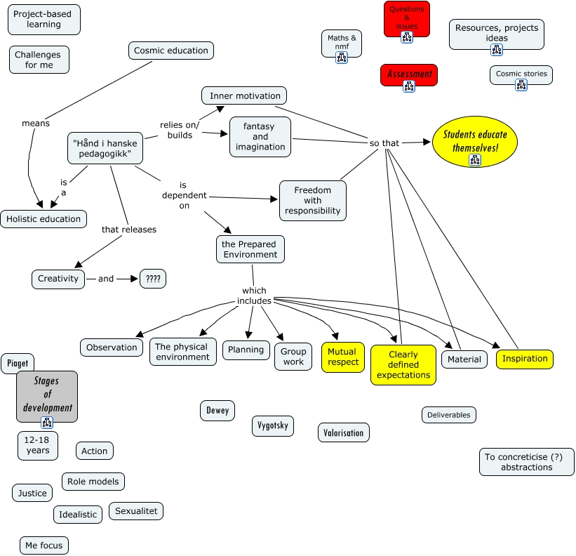
This Concept Map, created with IHMC CmapTools, has information related to: The big picture, Material so that Students educate themselves!, Inner motivation so that Students educate themselves!, the Prepared Environment which includes Group work, the Prepared Environment which includes Planning, the Prepared Environment which includes Clearly defined expectations, Clearly defined expectations so that Students educate themselves!, fantasy and imagination so that Students educate themselves!, Cosmic education means Holistic education, Inspiration so that Students educate themselves!, the Prepared Environment which includes Material, "Hånd i hanske pedagogikk" that releases Creativity, "Hånd i hanske pedagogikk" relies on/ builds Inner motivation, the Prepared Environment which includes The physical environment, "Hånd i hanske pedagogikk" is a Holistic education, the Prepared Environment which includes Mutual respect, Freedom with responsibility so that Students educate themselves!, "Hånd i hanske pedagogikk" is dependent on the Prepared Environment, the Prepared Environment which includes Observation, the Prepared Environment which includes Inspiration, "Hånd i hanske pedagogikk" is dependent on Freedom with responsibility