Warning:
JavaScript is turned OFF. None of the links on this page will work until it is reactivated.
If you need help turning JavaScript On, click here.
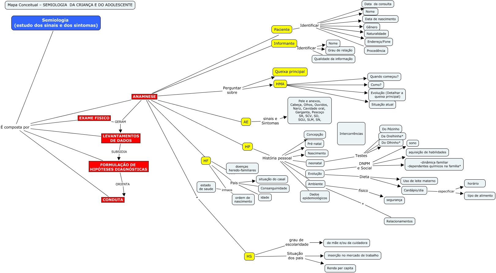
Esse mapa conceitual, produzido no IHMC CmapTools, tem a informação relacionada a: semiologia da crianca e do adolescente, Cardápio/dia especificar tipo de alimento, ANAMNESE * HS, Evolução Dieta Uso de leite materno, ANAMNESE * HP, Paciente Identificar Nome, HF irmaos estado de saude, Paciente Identificar Endereço/Fone, ANAMNESE * AE, HMA * Quando começou?, HP História pessoal Evolução, HS Situação dos pais inserção no mercado de trabalho, AE sinais e Sintomas Pele e anexos, Cabeça, Olhos, Ouvidos, Nariz, Cavidade oral, Garganta, Pescoço SR, SCV, SD, SGU, SLM, SN,, Informante Identificar Grau de relação, HMA * Situação atual, ANAMNESE GERAM LEVANTAMENTOS DE DADOS, Paciente Identificar Naturalidade, Semiologia (estudo dos sinais e dos sintomas) É composta por EXAME FISICO, Paciente Identificar Data da consulta, ANAMNESE Perguntar sobre Queixa principal, HP História pessoal Dados epidemiológicos