Warning:
JavaScript is turned OFF. None of the links on this page will work until it is reactivated.
If you need help turning JavaScript On, click here.
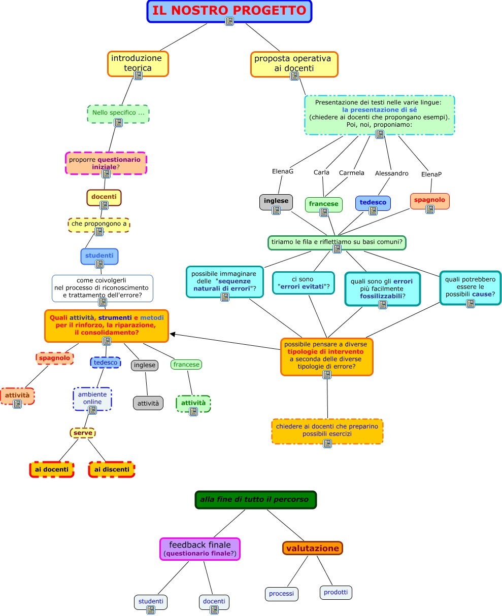
Questa Cmap, creata con IHMC CmapTools, contiene informazioni relative a: percorso interlingua - sottogr2, possibile immaginare delle "sequenze naturali di errori"? possibile pensare a diverse tipologie di intervento a seconda delle diverse tipologie di errore? chiedere ai docenti che preparino possibili esercizi, inglese tiriamo le fila e riflettiamo su basi comuni? ci sono "errori evitati"?, francese tiriamo le fila e riflettiamo su basi comuni? quali sono gli errori più facilmente fossilizzabili?, francese tiriamo le fila e riflettiamo su basi comuni? ci sono "errori evitati"?, inglese tiriamo le fila e riflettiamo su basi comuni? quali potrebbero essere le possibili cause?, possibile immaginare delle "sequenze naturali di errori"? possibile pensare a diverse tipologie di intervento a seconda delle diverse tipologie di errore? Quali attività, strumenti e metodi per il rinforzo, la riparazione, il consolidamento?, Quali attività, strumenti e metodi per il rinforzo, la riparazione, il consolidamento? spagnolo attività, Presentazione dei testi nelle varie lingue: la presentazione di sé (chiedere ai docenti che propongano esempi). Poi, noi, proponiamo: ElenaP spagnolo, quali sono gli errori più facilmente fossilizzabili? possibile pensare a diverse tipologie di intervento a seconda delle diverse tipologie di errore? chiedere ai docenti che preparino possibili esercizi, ambiente online serve ai docenti, tedesco tiriamo le fila e riflettiamo su basi comuni? ci sono "errori evitati"?, tedesco tiriamo le fila e riflettiamo su basi comuni? quali sono gli errori più facilmente fossilizzabili?, quali sono gli errori più facilmente fossilizzabili? possibile pensare a diverse tipologie di intervento a seconda delle diverse tipologie di errore? Quali attività, strumenti e metodi per il rinforzo, la riparazione, il consolidamento?, tedesco tiriamo le fila e riflettiamo su basi comuni? possibile immaginare delle "sequenze naturali di errori"?, francese tiriamo le fila e riflettiamo su basi comuni? possibile immaginare delle "sequenze naturali di errori"?, ambiente online serve ai discenti, inglese tiriamo le fila e riflettiamo su basi comuni? possibile immaginare delle "sequenze naturali di errori"?, alla fine di tutto il percorso feedback finale (questionario finale?) docenti, Quali attività, strumenti e metodi per il rinforzo, la riparazione, il consolidamento? francese attività, alla fine di tutto il percorso valutazione processi