WARNING:
JavaScript is turned OFF. None of the links on this concept map will
work until it is reactivated.
If you need help turning JavaScript On, click here.
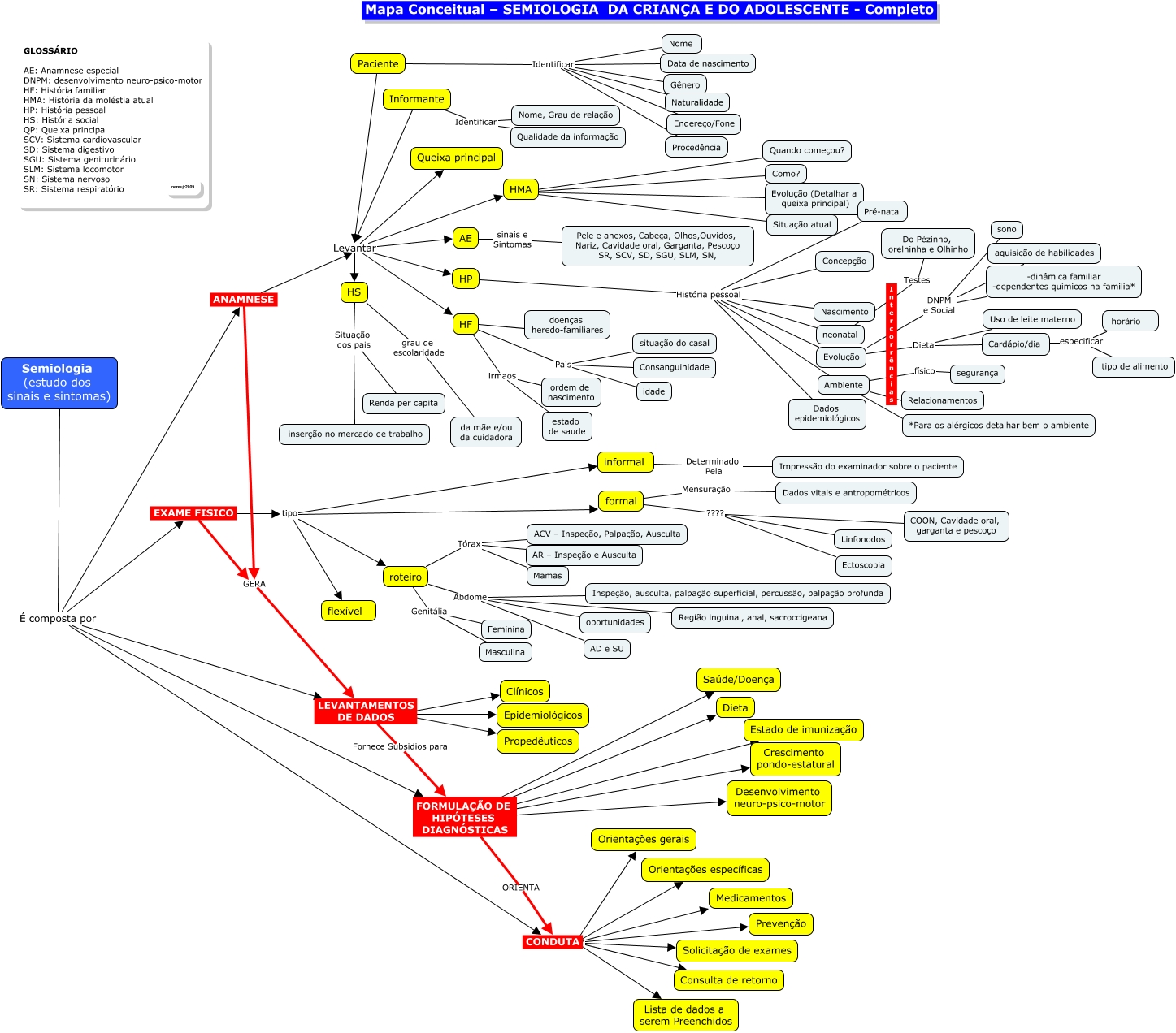
Esse mapa conceitual, produzido no IHMC CmapTools, tem a informação relacionada a: semiologia da crianca e do adolescente - completo, roteiro Tórax ACV – Inspeção, Palpação, Ausculta, ANAMNESE Levantar HF, Semiologia (estudo dos sinais e sintomas) É composta por ANAMNESE, Ambiente * Relacionamentos, LEVANTAMENTOS DE DADOS ???? Epidemiológicos, CONDUTA ???? Consulta de retorno, roteiro Genitália Feminina, Paciente Identificar Data de nascimento, Informante Identificar Qualidade da informação, formal ???? Ectoscopia, formal ???? Linfonodos, HS grau de escolaridade da mãe e/ou da cuidadora, Paciente Levantar AE, formal ???? COON, Cavidade oral, garganta e pescoço, HP História pessoal Ambiente, HP História pessoal neonatal, EXAME FISICO tipo formal, Evolução DNPM e Social aquisição de habilidades, HMA * Evolução (Detalhar a queixa principal), HF irmaos estado de saude