Warning:
JavaScript is turned OFF. None of the links on this page will work until it is reactivated.
If you need help turning JavaScript On, click here.
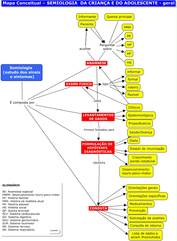
Esse mapa conceitual, produzido no IHMC CmapTools, tem a informação relacionada a: semiologia da crianca e do adolescente - geral reduzido, LEVANTAMENTOS DE DADOS ???? Propedêuticos, Semiologia (estudo dos sinais e sintomas) É composta por FORMULAÇÃO DE HIPÓTESES DIAGNÓSTICAS, FORMULAÇÃO DE HIPÓTESES DIAGNÓSTICAS ???? Desenvolvimento neuro-psico-motor, Informante Perguntar sobre HS, FORMULAÇÃO DE HIPÓTESES DIAGNÓSTICAS ???? Dieta, ANAMNESE Perguntar sobre HS, Informante Perguntar sobre AE, CONDUTA ???? Solicitação de exames, Paciente Perguntar sobre HF, Informante Perguntar sobre HMA, Informante Perguntar sobre HF, CONDUTA ???? Prevenção, ANAMNESE Perguntar sobre Queixa principal, CONDUTA ???? Medicamentos, EXAME FISICO tipo formal, FORMULAÇÃO DE HIPÓTESES DIAGNÓSTICAS ???? Crescimento pondo-estatural, LEVANTAMENTOS DE DADOS ???? Epidemiológicos, ANAMNESE Perguntar sobre HF, Informante Perguntar sobre HP, Semiologia (estudo dos sinais e sintomas) É composta por EXAME FISICO