Warning:
JavaScript is turned OFF. None of the links on this page will work until it is reactivated.
If you need help turning JavaScript On, click here.
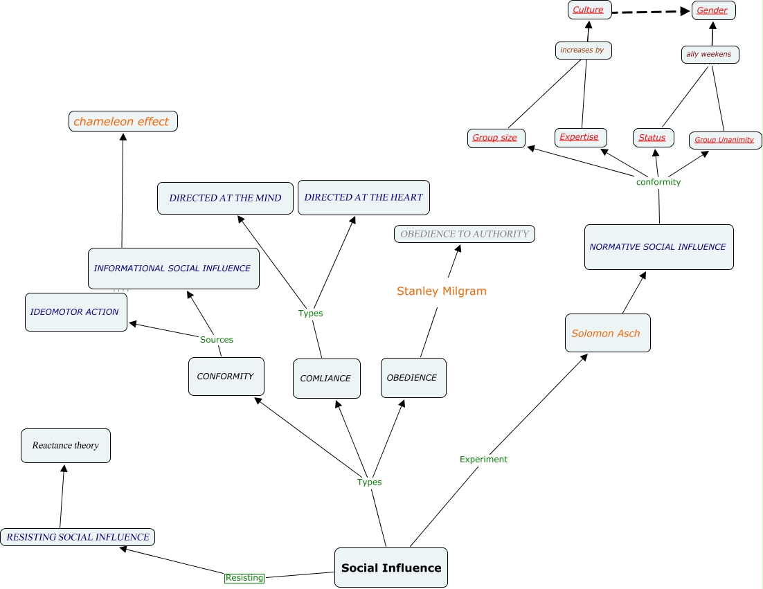
This Concept Map, created with IHMC CmapTools, has information related to: Ch 6 Social Influence, NORMATIVE SOCIAL INFLUENCE conformity Status, OBEDIENCE Stanley Milgram OBEDIENCE TO AUTHORITY, COMLIANCE Types DIRECTED AT THE HEART, Social Influence Resisting RESISTING SOCIAL INFLUENCE, Social Influence Types OBEDIENCE, Social Influence Types COMLIANCE, RESISTING SOCIAL INFLUENCE ???? Reactance theory, NORMATIVE SOCIAL INFLUENCE conformity Group size, CONFORMITY Sources IDEOMOTOR ACTION, Expertise ???? Culture, INFORMATIONAL SOCIAL INFLUENCE ???? chameleon effect, COMLIANCE Types DIRECTED AT THE MIND, Status ???? Gender, NORMATIVE SOCIAL INFLUENCE conformity Group Unanimity, Group Unanimity ???? Gender, Social Influence Types CONFORMITY, NORMATIVE SOCIAL INFLUENCE conformity Expertise, CONFORMITY Sources INFORMATIONAL SOCIAL INFLUENCE, Culture ???? Gender, Social Influence Experiment Solomon Asch