Warning:
JavaScript is turned OFF. None of the links on this page will work until it is reactivated.
If you need help turning JavaScript On, click here.
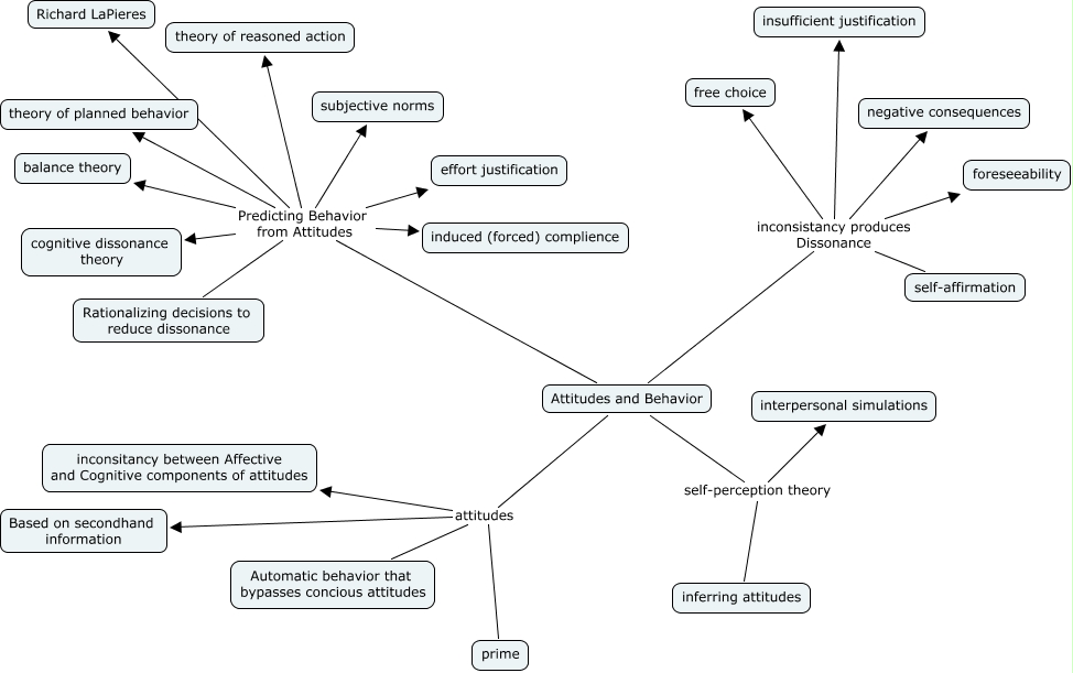
This Concept Map, created with IHMC CmapTools, has information related to: Attitudes and behavior, Attitudes and Behavior inconsistancy produces Dissonance self-affirmation, Attitudes and Behavior Predicting Behavior from Attitudes cognitive dissonance theory, Attitudes and Behavior attitudes prime, Attitudes and Behavior Predicting Behavior from Attitudes induced (forced) complience, Attitudes and Behavior inconsistancy produces Dissonance insufficient justification, Attitudes and Behavior attitudes inconsitancy between Affective and Cognitive components of attitudes, Attitudes and Behavior Predicting Behavior from Attitudes effort justification, Attitudes and Behavior Predicting Behavior from Attitudes subjective norms, Attitudes and Behavior attitudes Automatic behavior that bypasses concious attitudes, Attitudes and Behavior inconsistancy produces Dissonance negative consequences, Attitudes and Behavior Predicting Behavior from Attitudes theory of planned behavior, Attitudes and Behavior Predicting Behavior from Attitudes Richard LaPieres, Attitudes and Behavior inconsistancy produces Dissonance foreseeability, Attitudes and Behavior Predicting Behavior from Attitudes balance theory, Attitudes and Behavior inconsistancy produces Dissonance free choice, Attitudes and Behavior self-perception theory inferring attitudes, Attitudes and Behavior Predicting Behavior from Attitudes Rationalizing decisions to reduce dissonance, Attitudes and Behavior self-perception theory interpersonal simulations, Attitudes and Behavior Predicting Behavior from Attitudes theory of reasoned action, Attitudes and Behavior attitudes Based on secondhand information