Warning:
JavaScript is turned OFF. None of the links on this page will work until it is reactivated.
If you need help turning JavaScript On, click here.
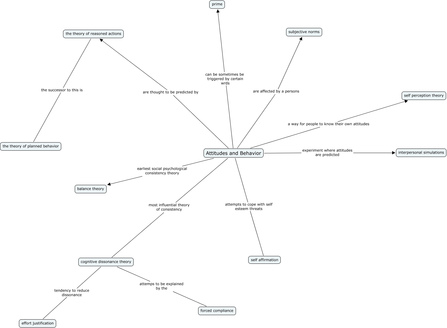
This Concept Map, created with IHMC CmapTools, has information related to: Attitudes and Behavior, Attitudes and Behavior a way for people to know their own attitudes self perception theory, Attitudes and Behavior can be sometimes be triggered by certain wrds prime, Attitudes and Behavior are affected by a persons subjective norms, Attitudes and Behavior most influential theory of consistency cognitive dissonance theory, Attitudes and Behavior experiment where attitudes are predicted interpersonal simulations, cognitive dissonance theory tendency to reduce dissonance effort justification, Attitudes and Behavior are thought to be predicted by the theory of reasoned actions, the theory of reasoned actions the successor to this is the theory of planned behavior, Attitudes and Behavior attempts to cope with self esteem threats self affirmation, Attitudes and Behavior earliest social psychological consistency theory balance theory, cognitive dissonance theory attemps to be explained by the forced compliance