Warning:
JavaScript is turned OFF. None of the links on this page will work until it is reactivated.
If you need help turning JavaScript On, click here.
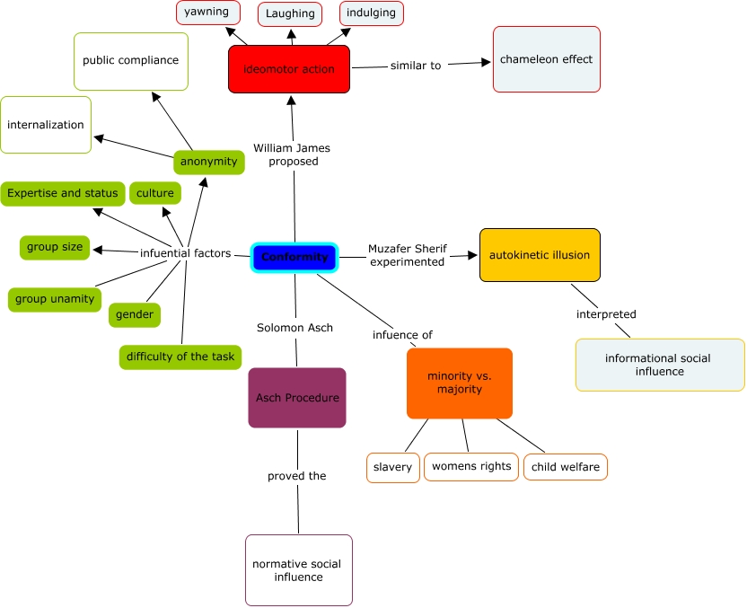
This Concept Map, created with IHMC CmapTools, has information related to: ch 6. conformity, minority vs. majority ???? womens rights, minority vs. majority ???? child welfare, ideomotor action similar to chameleon effect, Conformity Muzafer Sherif experimented autokinetic illusion, ideomotor action ???? yawning, anonymity ???? internalization, Conformity infuential factors group size, ideomotor action ???? Laughing, minority vs. majority ???? slavery, Conformity infuential factors anonymity, Conformity infuence of minority vs. majority, Conformity infuential factors Expertise and status, Conformity infuential factors gender, Conformity Solomon Asch Asch Procedure, Conformity William James proposed ideomotor action, anonymity ???? public compliance, Conformity infuential factors culture, Conformity infuential factors group unamity, autokinetic illusion interpreted informational social influence, Conformity infuential factors difficulty of the task