Warning:
JavaScript is turned OFF. None of the links on this page will work until it is reactivated.
If you need help turning JavaScript On, click here.
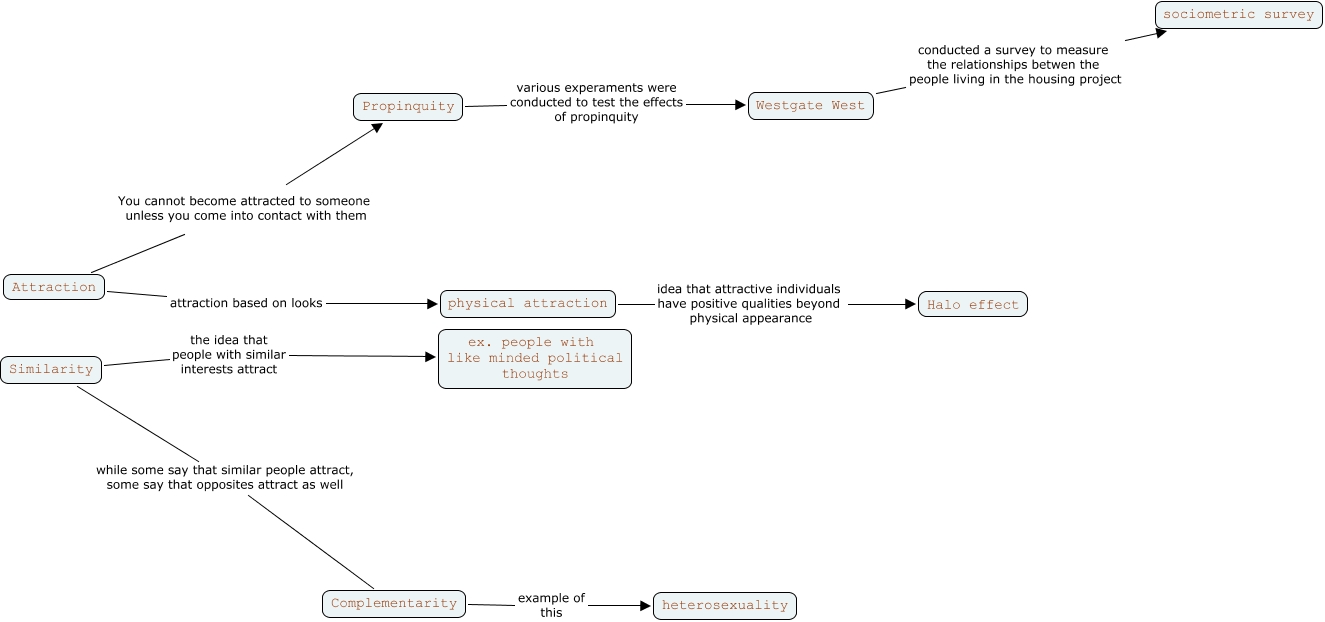
This Concept Map, created with IHMC CmapTools, has information related to: Attraction and Propinquinty, Complementarity example of this heterosexuality, Similarity the idea that people with similar interests attract ex. people with like minded political thoughts, Attraction You cannot become attracted to someone unless you come into contact with them Propinquity, physical attraction idea that attractive individuals have positive qualities beyond physical appearance Halo effect, Similarity while some say that similar people attract, some say that opposites attract as well Complementarity, Propinquity various experaments were conducted to test the effects of propinquity Westgate West, Attraction attraction based on looks physical attraction, Westgate West conducted a survey to measure the relationships betwen the people living in the housing project sociometric survey