Warning:
JavaScript is turned OFF. None of the links on this page will work until it is reactivated.
If you need help turning JavaScript On, click here.
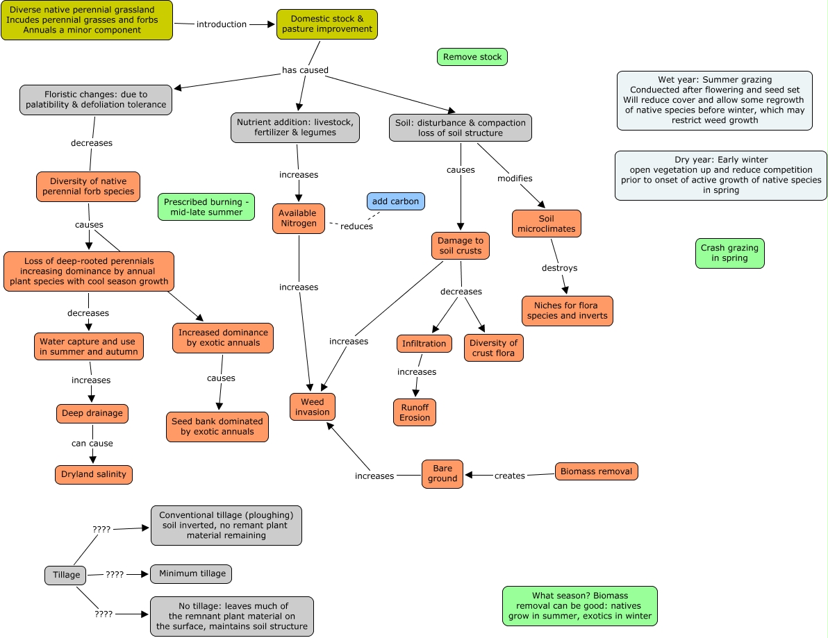
This Concept Map, created with IHMC CmapTools, has information related to: Disturbance, Damage to soil crusts decreases Diversity of crust flora, Soil microclimates destroys Niches for flora species and inverts, Nutrient addition: livestock, fertilizer & legumes increases Available Nitrogen, Infiltration increases Runoff Erosion, Available Nitrogen increases Weed invasion, Tillage ???? No tillage: leaves much of the remnant plant material on the surface, maintains soil structure, Damage to soil crusts decreases Infiltration, Tillage ???? Conventional tillage (ploughing) soil inverted, no remant plant material remaining, Diverse native perennial grassland Incudes perennial grasses and forbs Annuals a minor component introduction Domestic stock & pasture improvement, add carbon reduces Available Nitrogen, Domestic stock & pasture improvement has caused Nutrient addition: livestock, fertilizer & legumes, Domestic stock & pasture improvement has caused Floristic changes: due to palatibility & defoliation tolerance, Diversity of native perennial forb species causes Loss of deep-rooted perennials increasing dominance by annual plant species with cool season growth, Soil: disturbance & compaction loss of soil structure causes Damage to soil crusts, Biomass removal creates Bare ground, Floristic changes: due to palatibility & defoliation tolerance decreases Diversity of native perennial forb species, Bare ground increases Weed invasion, Domestic stock & pasture improvement has caused Soil: disturbance & compaction loss of soil structure, Increased dominance by exotic annuals causes Seed bank dominated by exotic annuals, Soil: disturbance & compaction loss of soil structure modifies Soil microclimates