Warning:
JavaScript is turned OFF. None of the links on this page will work until it is reactivated.
If you need help turning JavaScript On, click here.
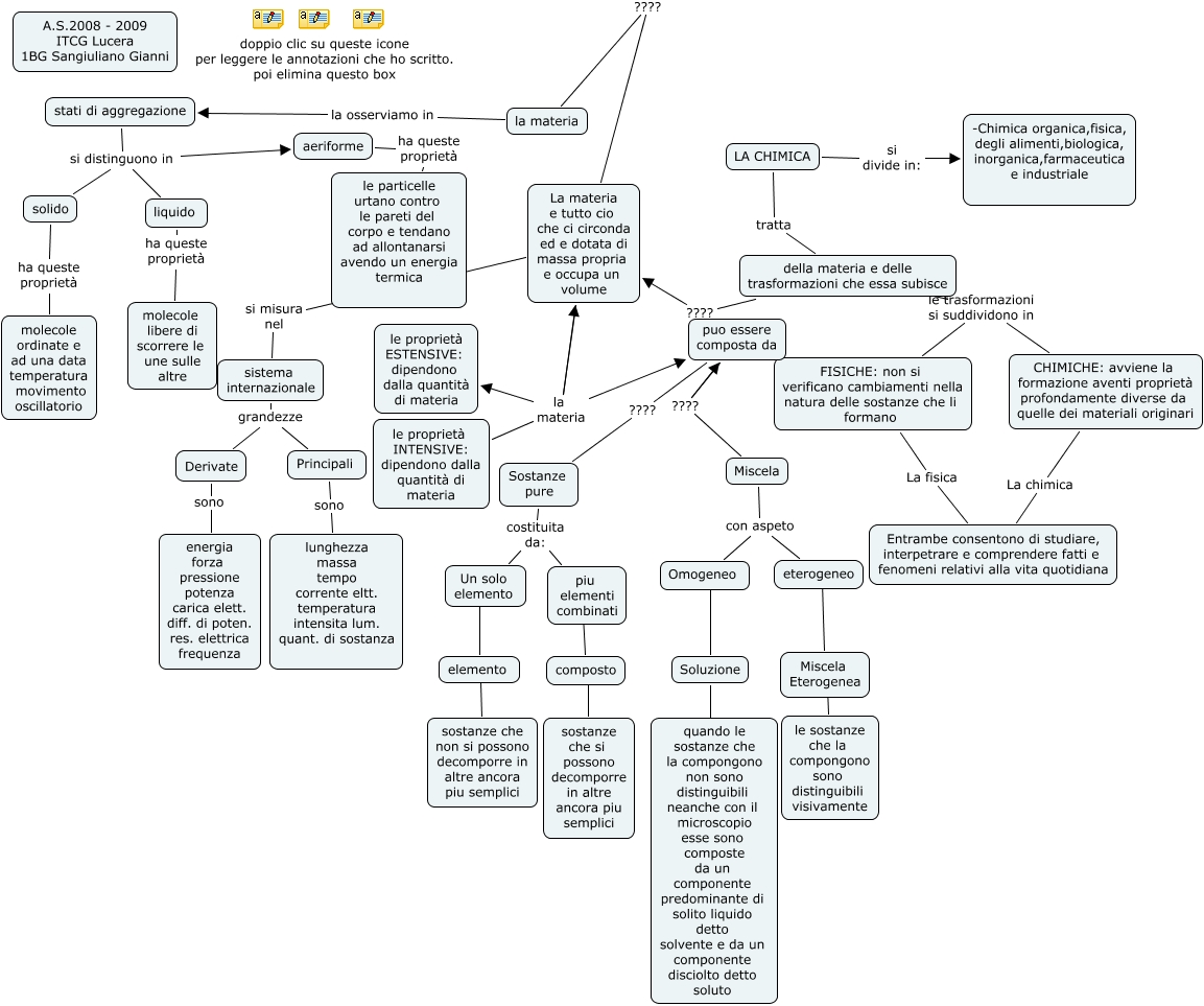
Questa Cmap, creata con IHMC CmapTools, contiene informazioni relative a: sangiuliano gianni, Omogeneo ???? Soluzione, della materia e delle trasformazioni che essa subisce ???? La materia e tutto cio che ci circonda ed e dotata di massa propria e occupa un volume, FISICHE: non si verificano cambiamenti nella natura delle sostanze che li formano La fisica Entrambe consentono di studiare, interpetrare e comprendere fatti e fenomeni relativi alla vita quotidiana, piu elementi combinati ???? composto, solido ha queste proprietà molecole ordinate e ad una data temperatura movimento oscillatorio, composto ???? sostanze che si possono decomporre in altre ancora piu semplici, Un solo elemento ???? elemento, Sostanze pure costituita da: piu elementi combinati, Derivate sono energia forza pressione potenza carica elett. diff. di poten. res. elettrica frequenza, della materia e delle trasformazioni che essa subisce le trasformazioni si suddividono in FISICHE: non si verificano cambiamenti nella natura delle sostanze che li formano, Sostanze pure costituita da: Un solo elemento, Soluzione ???? quando le sostanze che la compongono non sono distinguibili neanche con il microscopio esse sono composte da un componente predominante di solito liquido detto solvente e da un componente disciolto detto soluto, la materia la osserviamo in stati di aggregazione, La materia e tutto cio che ci circonda ed e dotata di massa propria e occupa un volume ???? la materia, liquido ha queste proprietà molecole libere di scorrere le une sulle altre, Miscela Eterogenea ???? le sostanze che la compongono sono distinguibili visivamente, CHIMICHE: avviene la formazione aventi proprietà profondamente diverse da quelle dei materiali originari La chimica Entrambe consentono di studiare, interpetrare e comprendere fatti e fenomeni relativi alla vita quotidiana, La materia e tutto cio che ci circonda ed e dotata di massa propria e occupa un volume si misura nel sistema internazionale, puo essere composta da ???? Miscela, sistema internazionale grandezze Derivate