Warning:
JavaScript is turned OFF. None of the links on this page will work until it is reactivated.
If you need help turning JavaScript On, click here.
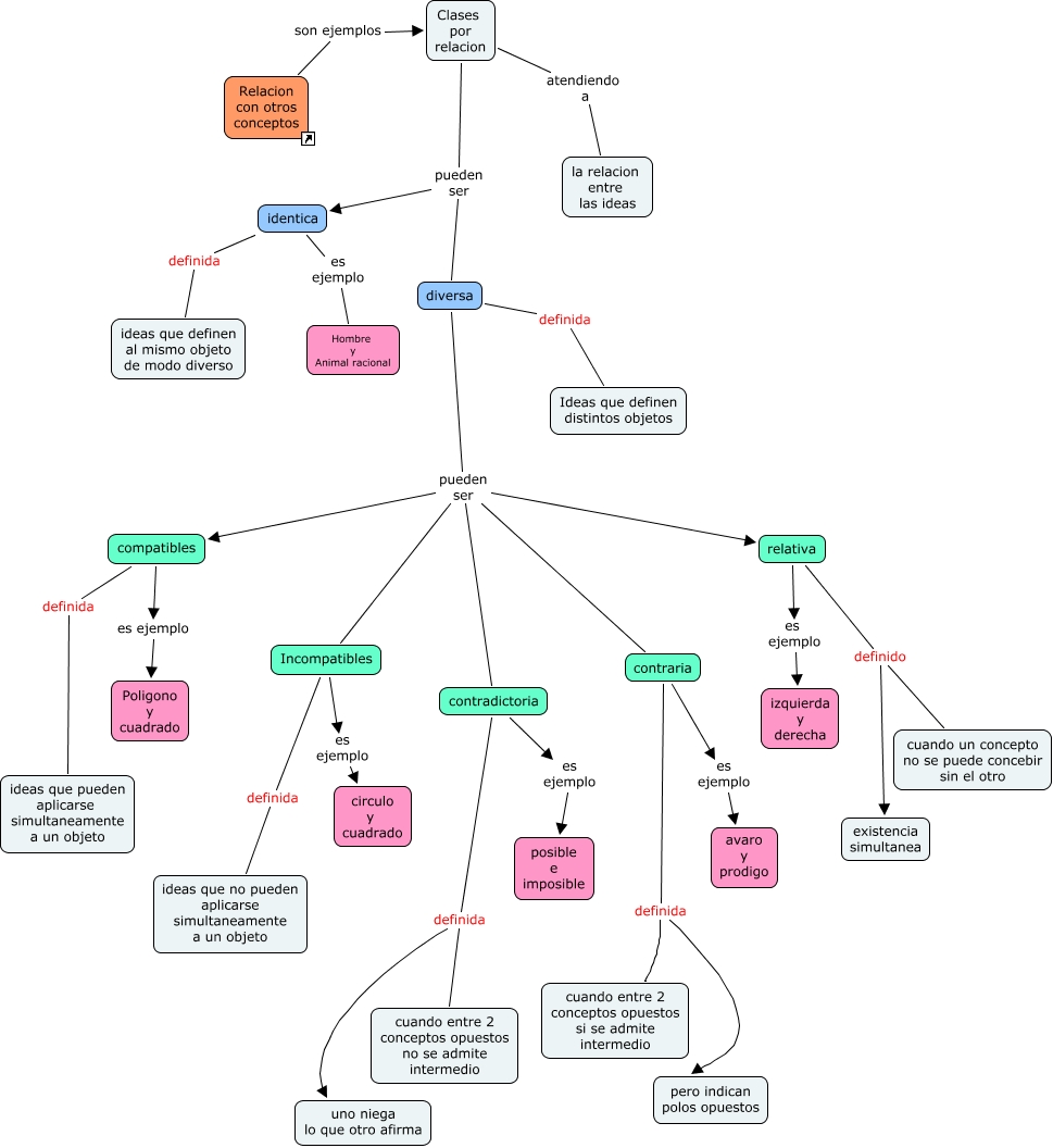
Este Cmap, tiene información relacionada con: Clases_por_relacion, identica es ejemplo Hombre y Animal racional, diversa pueden ser relativa, Incompatibles es ejemplo circulo y cuadrado, diversa definida Ideas que definen distintos objetos, diversa pueden ser contraria, contradictoria definida cuando entre 2 conceptos opuestos no se admite intermedio, diversa pueden ser compatibles, contradictoria definida uno niega lo que otro afirma, contraria es ejemplo avaro y prodigo, contraria definida pero indican polos opuestos, Relacion con otros conceptos son ejemplos Clases por relacion, diversa pueden ser Incompatibles, diversa pueden ser contradictoria, Clases por relacion pueden ser identica, compatibles definida ideas que pueden aplicarse simultaneamente a un objeto, Incompatibles definida ideas que no pueden aplicarse simultaneamente a un objeto, relativa es ejemplo izquierda y derecha, identica definida ideas que definen al mismo objeto de modo diverso, Clases por relacion atendiendo a la relacion entre las ideas, relativa definido existencia simultanea