Warning:
JavaScript is turned OFF. None of the links on this page will work until it is reactivated.
If you need help turning JavaScript On, click here.
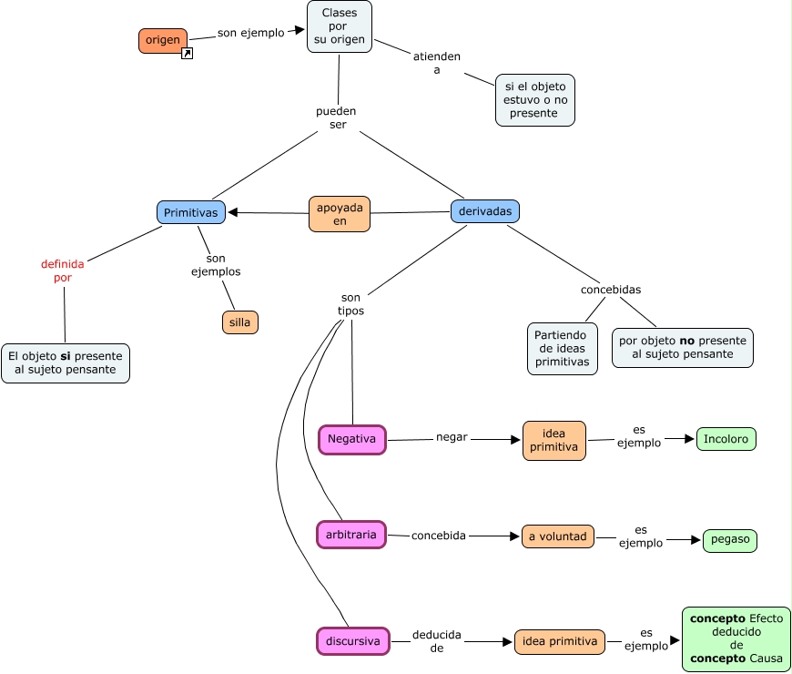
Este Cmap, tiene información relacionada con: Clases por Origen, Clases por su origen pueden ser derivadas, discursiva deducida de idea primitiva, Clases por su origen atienden a si el objeto estuvo o no presente, arbitraria concebida a voluntad, origen son ejemplo Clases por su origen, Negativa negar idea primitiva, derivadas concebidas Partiendo de ideas primitivas, Primitivas son ejemplos silla, derivadas son tipos Negativa, derivadas son tipos arbitraria, derivadas son tipos discursiva, Clases por su origen pueden ser Primitivas, a voluntad es ejemplo pegaso, Primitivas definida por El objeto si presente al sujeto pensante, derivadas concebidas por objeto no presente al sujeto pensante, derivadas Primitivas, idea primitiva es ejemplo Incoloro, idea primitiva es ejemplo concepto Efecto deducido de concepto Causa