Warning:
JavaScript is turned OFF. None of the links on this page will work until it is reactivated.
If you need help turning JavaScript On, click here.
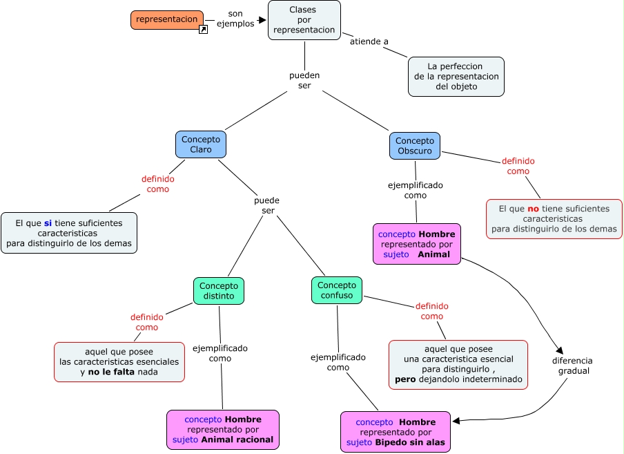
Este Cmap, tiene información relacionada con: Clases_Sujeto, Concepto confuso definido como aquel que posee una caracteristica esencial para distinguirlo , pero dejandolo indeterminado, concepto Hombre representado por sujeto Animal diferencia gradual concepto Hombre representado por sujeto Bipedo sin alas, Concepto Claro puede ser Concepto distinto, Concepto confuso ejemplificado como concepto Hombre representado por sujeto Bipedo sin alas, Concepto Obscuro definido como El que no tiene suficientes caracteristicas para distinguirlo de los demas, Concepto Claro puede ser Concepto confuso, Concepto Obscuro ejemplificado como concepto Hombre representado por sujeto Animal, Concepto distinto ejemplificado como concepto Hombre representado por sujeto Animal racional, representacion son ejemplos Clases por representacion, Clases por representacion pueden ser Concepto Obscuro, Clases por representacion atiende a La perfeccion de la representacion del objeto, Concepto Claro definido como El que si tiene suficientes caracteristicas para distinguirlo de los demas, Concepto distinto definido como aquel que posee las caracteristicas esenciales y no le falta nada, Clases por representacion pueden ser Concepto Claro