Warning:
JavaScript is turned OFF. None of the links on this page will work until it is reactivated.
If you need help turning JavaScript On, click here.
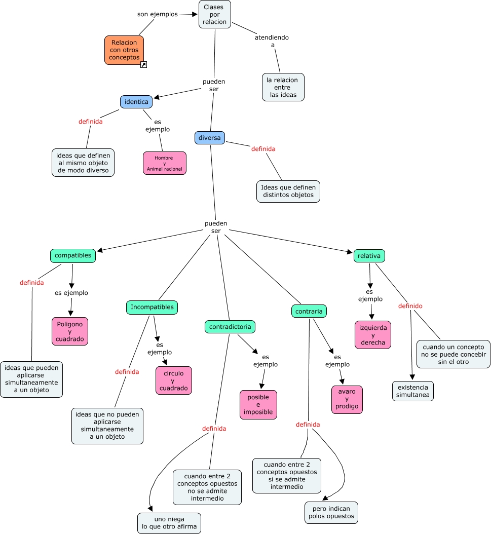
Este Cmap, tiene información relacionada con: Clases_por_relacion, diversa pueden ser relativa, identica es ejemplo Hombre y Animal racional, Incompatibles es ejemplo circulo y cuadrado, contradictoria definida cuando entre 2 conceptos opuestos no se admite intermedio, diversa pueden ser contraria, diversa definida Ideas que definen distintos objetos, diversa pueden ser compatibles, contraria definida pero indican polos opuestos, contraria es ejemplo avaro y prodigo, contradictoria definida uno niega lo que otro afirma, diversa pueden ser Incompatibles, Relacion con otros conceptos son ejemplos Clases por relacion, diversa pueden ser contradictoria, Clases por relacion pueden ser identica, compatibles definida ideas que pueden aplicarse simultaneamente a un objeto, Incompatibles definida ideas que no pueden aplicarse simultaneamente a un objeto, relativa es ejemplo izquierda y derecha, Clases por relacion atendiendo a la relacion entre las ideas, identica definida ideas que definen al mismo objeto de modo diverso, Clases por relacion pueden ser diversa