Warning:
JavaScript is turned OFF. None of the links on this page will work until it is reactivated.
If you need help turning JavaScript On, click here.
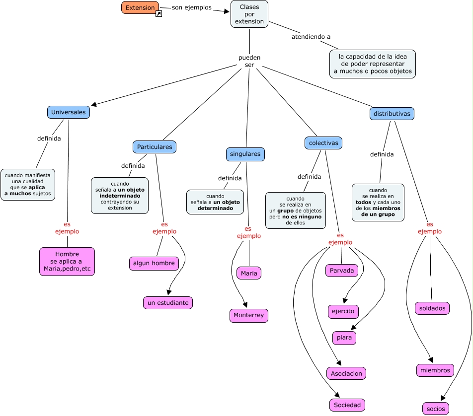
Este Cmap, tiene información relacionada con: Clases_por_extension, colectivas es ejemplo ejercito, Particulares es ejemplo un estudiante, distributivas es ejemplo socios, colectivas definida cuando se realiza en un grupo de objetos pero no es ninguno de ellos, Clases por extension pueden ser Universales, singulares es ejemplo Maria, colectivas es ejemplo Sociedad, colectivas es ejemplo Asociacion, distributivas es ejemplo miembros, Universales definida cuando manifiesta una cualidad que se aplica a muchos sujetos, colectivas es ejemplo piara, colectivas es ejemplo Parvada, distributivas es ejemplo soldados, Clases por extension pueden ser singulares, Clases por extension pueden ser Particulares, Universales es ejemplo Hombre se aplica a Maria,pedro,etc, Clases por extension atendiendo a la capacidad de la idea de poder representar a muchos o pocos objetos, distributivas definida cuando se realiza en todos y cada uno de los miembros de un grupo, Extension son ejemplos Clases por extension, Clases por extension pueden ser distributivas