Warning:
JavaScript is turned OFF. None of the links on this page will work until it is reactivated.
If you need help turning JavaScript On, click here.
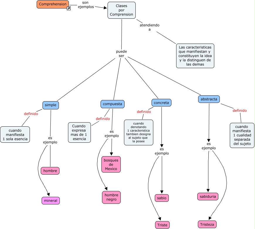
Este Cmap, tiene información relacionada con: Clases_por_comprension, Clases por Comprension atendiendo a Las caracteristicas que manifiestan y constituyen la idea y la distinguen de las demas, compuesta es ejemplo bosques de Mexico, Clases por Comprension puede ser compuesta, concreta definido cuando denotando 1 caracteristica tambien designa al sujeto que la posee, Comprehension son ejemplos Clases por Comprension, simple es ejemplo mineral, simple es ejemplo hombre, abstracta es ejemplo Tristeza, concreta es ejemplo Triste, Clases por Comprension puede ser abstracta, concreta es ejemplo sabio, abstracta es ejemplo sabiduria, simple definido cuando manifiesta 1 sola esencia, abstracta definido cuando manifiesta 1 cualidad separada del sujeto, compuesta definido Cuando expresa mas de 1 esencia, Clases por Comprension puede ser simple, Clases por Comprension puede ser concreta, compuesta es ejemplo hombre negro